上市公司不同持股比例,对公司控制力、股东权利的影响
上市公司不同持股比例,对公司控制力、股东权利的影响

上市公司不同持股比例,对公司控制力、股东权利的影响

作为彰显上市公司股东身份的持股比例,它可不只是账面上的数字,更是股东权利、责任与合规边界的明确刻度。从持股5%时的举牌与公开发声,到触及30%时可能触发的要约收购;从持股51%取得相对控制权,到跨越67%获得修改公司章程的绝对控制力,每一个关键比例节点都对应着一套清晰的合规规则和行为边界。

本文将通过系统盘点这些重要持股比例,助您快速厘清从公司“参与者”到“主导者”每一步所蕴含的权责逻辑。

一、1%(中小股东)

中小股东属于在公司中持股比例较低、未达到控股或重大影响地位的股东群体,即便持股仅1%也拥有着分红权、表决权、查阅估算财务报告等基础股东的权利。

Tip:为进一步保护中小股东的合法权益,依据《中华人民共和国公司法(2023年修订)》第一百一十五条,现已将原持股3%股东可提案的比例降至1%,公司不得提高提出临时提案股东的持股比例。

二、3%(股东查账权)

新《公司法》对查账持股比例门槛进行了补充规定,要求连续一百八十日以上单独或者合计持有公司百分之三以上股份的股东有权查账并将范围延伸至全资子公司,且公司章程可设更低的门槛。

三、5%(大股东认定线)

持股5%以上的股东称之为“大股东”,上市公司大股东具有持股优势,对公司业务经营和管理决策具有较大影响,需履行相关信息披露义务,其交易行为需遵守特殊规定(如短线交易限制、减持预披露等)。

四、10%(会议召集、公司解散权)

在持股达到10%的股东认为公司发生了需要召开会议的重大事项时,可以请求召开股东会或董事会会议,在特殊情况下可以自行召集股东会,并在公司经营管理严重困难无法通过其他途径解决时,申请法院解散公司,从而维护自身的合法权益。

五、20%(重大影响线)

持股比例超过20%但低于50%的股东,通常被认为对被投资公司有重大影响,在财务处理方面,需采用“权益法”进行核算。

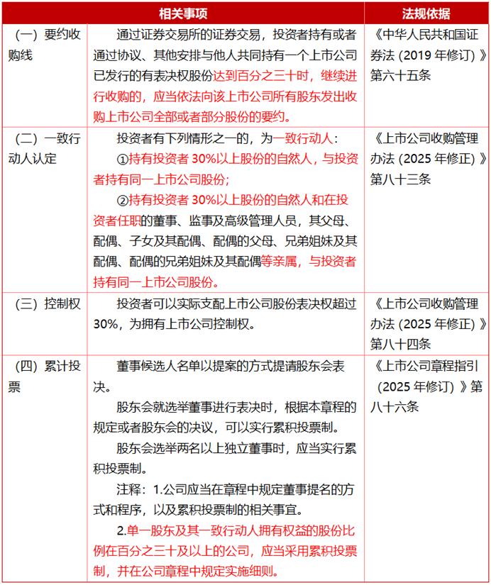
六、30%(要约收购线)

持股30%意味着从“重大影响”迈向“控制或共同控制”的边缘,为防止内幕交易,保障全体股东特别是中小股东获得平等待遇,达到30%继续持股的需向所有股东发出要约。

七、34%(>1/3一票否决权)

特别决议的事项需要三分之二以上的股东通过,这意味着若某一股东所控制的表决权比例达到公司总表决权的三分之一以上,那么除了该股东需回避表决的事项外,该股东对特别决议的事项都享有“一票否决权”

八、51%(>1/2相对控制)

持股超过50%的股东,在公司日常经营决策(如高管任命、财务预算、一般业务决策等)中占据主导地位,拥有普通决议权,凡是法律没有规定需要作出特别决议的事项,都可以通过普通决议来决定。

九、67%(>2/3绝对控制)

持股比例达到67%以上的股东,对公司重大事项拥有绝对决策权,可独立推动公司战略方向和重大变革。特别决议的事项,必须经出席会议的绝对多数股东同意方能通过。

十、公众持股比例与上市条件

若单一股东及其一致行动人持股比例过高,导致社会公众持有的股份低于公司股份总数的25%(公司股本总额超过4亿元的,低于10%)公司股权分布不再具备上市条件,存在退市风险。这也直接定义了控股股东持股比例的“天花板”。

上述社会公众是指除了下列股东之外的上市公司其他股东:

1.持有上市公司10%以上股份的股东及其一致行动人;

2.上市公司的董事、高级管理人员及其关系密切的家庭成员(配偶、父母、配偶的父母、兄弟姐妹及其配偶、年满十八周岁的子女及其配偶、配偶的兄弟姐妹和子女配偶的父母),上市公司董事、高级管理人员直接或者间接控制的法人或者其他组织。

十一、特殊行业持股比例规定

发表回复

您的邮箱地址不会被公开。 必填项已用 * 标注

关于我们

联系方式

关注我们

Copyright ©2021-2026  云股智联(上海)信息技术有限公司 All Rights Reserved.  

沪ICP备 2025152376号

减持网

在线小助手

2026-03-22 12:29:55

Hi, 有什么需要帮助的吗?

您的留言我们已经收到,我们将会尽快跟您联系!
取消
开启在线咨询