
近两年来,笔者及同事接收到众多客户就上市公司股份减持事项提出的咨询。基于此,减持网结合实务经验以及《上市公司股东减持股份管理暂行办法》和最新的交易所规则,将以上下两篇的形式,对上市公司股东减持事项中的常见问题展开分析与总结。
在实际业务操作中,客户咨询频率较高的问题如下:
问题一:上市公司减持规则的适用主体范围?

法律依据:
《上市公司股东减持股份管理暂行办法》第二条;
《深圳证券交易所上市公司自律监管指引第18号——股东及董事、高级管理人员减持股份》(2025年修订)第二条;
上海证券交易所上市公司自律监管指引第15号——股东及董事、高级管理人员减持股份(2025年3月修订)第二条;
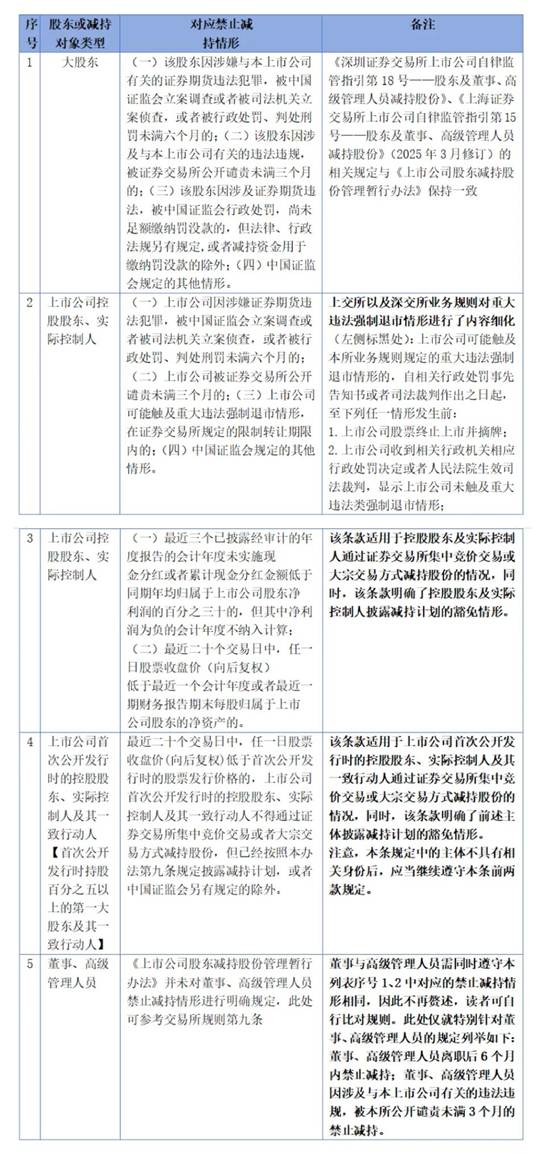
问题二:是否存在禁止减持的情形?
答:存在禁止减持情形,具体如下:

法律依据:
《上市公司股东减持股份管理暂行办法》第七条、第八条、第十条、第十一条、第二十三条;
《深圳证券交易所上市公司自律监管指引第18号——股东及董事、高级管理人员减持股份》(2025年修订)第五条、第六条、第七条、第八条、第九条、第二十五条;
上海证券交易所上市公司自律监管指引第15号——股东及董事、高级管理人员减持股份(2025年3月修订)第五条、第六条、第七条、第八条、第九条、第十七条;
问题三:上市公司的大股东失去“大股东”身份后是否还需要遵循减持规则?
答:上市公司大股东主动或被动情形下失去大股东身份后仍需遵循减持相关规则,具体如下:

法律依据:
《上市公司股东减持股份管理暂行办法》第十三条、第二十一条;
《深圳证券交易所上市公司自律监管指引第18号——股东及董事、高级管理人员减持股份》(2025年修订)第十五条、第二十四条;
上海证券交易所上市公司自律监管指引第15号——股东及董事、高级管理人员减持股份(2025年3月修订)第十四条、第十八条、第二十条;
问题四:减持规则中,对减持的股份比例是否存在限制?
答:有限制,针对不同的减持方式,具体如下:

法律依据:
《上市公司股东减持股份管理暂行办法》第十二条、第十四条;
《深圳证券交易所上市公司自律监管指引第18号——股东及董事、高级管理人员减持股份》(2025年修订)第十二条、第十三条;
上海证券交易所上市公司自律监管指引第15号——股东及董事、高级管理人员减持股份(2025年3月修订)第十二条、第十三条;
问题五:大股东离婚或者法人终止、公司分立等原因是否会导致“大股东”身份的丧失,进而规避减持相关规则的约束?
答:不能。
因离婚、法人或者非法人组织终止、公司分立等导致上市公司大股东减持股份的,股份过出方、过入方应当在股票过户后持续共同遵守本办法关于大股东减持股份的规定;上市公司大股东为控股股东、实际控制人的,股份过出方、过入方还应当在股票过户后持续共同遵守本办法关于控股股东、实际控制人减持股份的规定。
另外,证券交易所对上市公司董事、高级管理人员离婚分割股份事项进行了规定:因离婚分割股份后进行减持的,股份过出方、过入方在该董事、高级管理人员就任时确定的任期内和任期届满后6个月内,各自每年转让的股份不得超过各自持有的上市公司股份总数的25%,并应当持续共同遵守本指引关于董事、高级管理人员减持的规定。
法律依据:
《上市公司股东减持股份管理暂行办法》第十六条;
《深圳证券交易所上市公司自律监管指引第18号——股东及董事、高级管理人员减持股份》(2025年修订)第十七条;
上海证券交易所上市公司自律监管指引第15号——股东及董事、高级管理人员减持股份(2025年3月修订)第十九条;



