
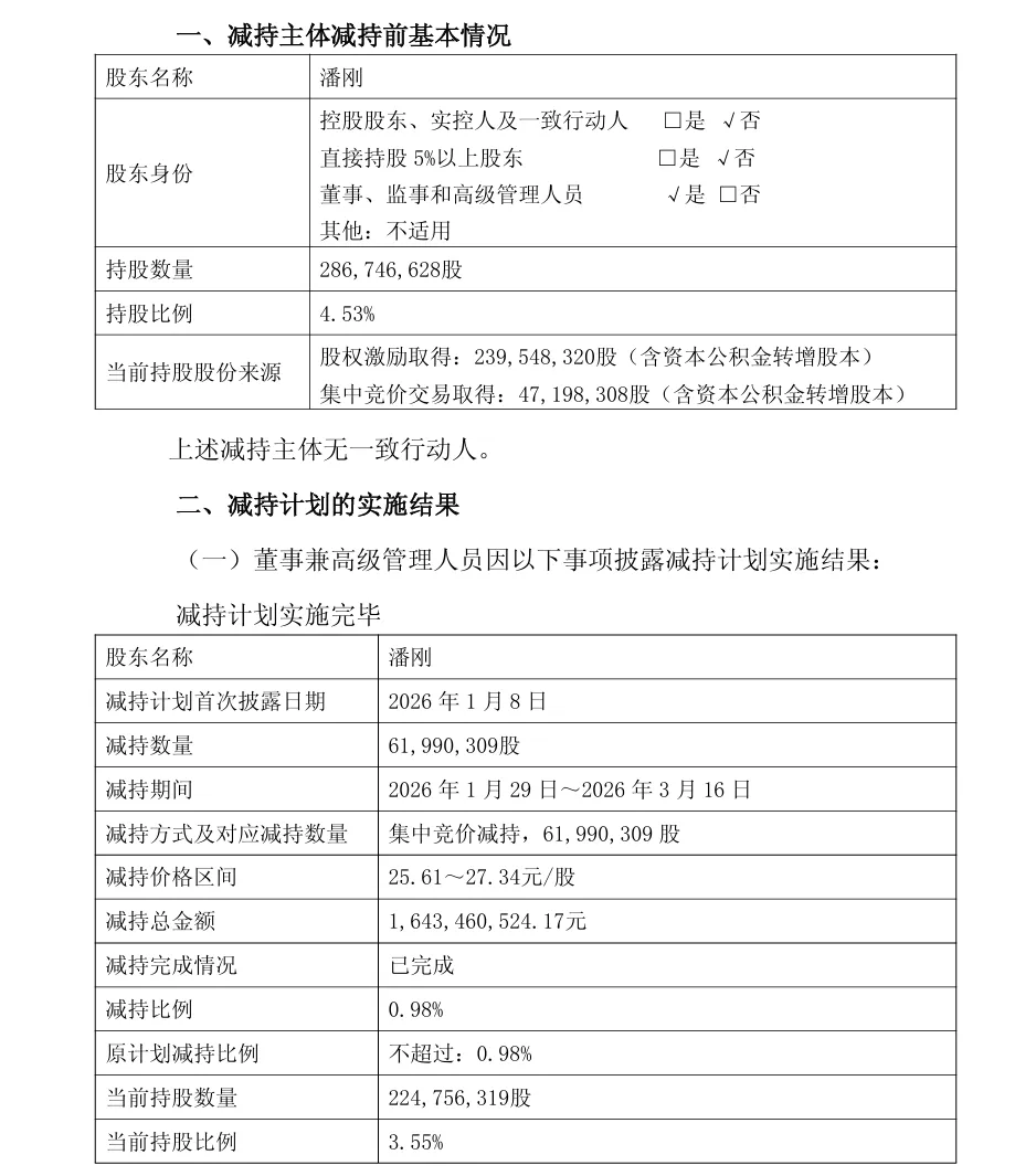
3月17日,伊利股份(600887.SH)发布《减持股份结果告知函》,董事长潘刚先生通过集中竞价交易方式减持公司股份61,990,309股,占公司总股本的0.98%,该部分股份市值约为17.62亿元,本次减持计划实施完毕。

减持原因
目前,潘刚持有伊利股份约2.87亿股,占总股本的4.53%,为公司第三大股东。在此轮减持完成后,其所持股份将不少于2.25亿股,占总股本比例不低于3.55%,仍将是公司第三大股东。
关于此次减持的原因,伊利在公告中披露,潘刚减持股份所得资金将用于偿还已到期的股票质押融资借款,这些借款是由于认购股权激励股份及在二级市场以市价购买股票而向华泰证券(上海)资产管理有限公司等金融机构申请的。
同时,伊利特别强调:减持股份所得资金全部用于偿还股票质押融资借款,无权由个人支配,也不得用于任何其他个人支出。潘刚对公司未来发展充满坚定信心。

其实,这种操作在A股上市公司中并非罕见。向前挖掘潘刚的持股历史可以了解到,其目前持有的股权中,有2.4亿股均来自股权激励,其余4719.83万股则是通过集中竞价交易取得。

如今,其此前向华泰证券等金融机构进行的融资借款已到期,因此需要通过减持部分股权的方式来偿还债务。这是一种常见的财务安排,与公司实际经营发展并无直接关联。
只是就大众市场而言,尤其是站在中小投资者的视角,对公司高管的减持行为往往持有审慎甚至担忧的态度。在当前全球乳业市场普遍承压的大背景下,投资者的担忧情绪也随之放大。
业绩表现
就伊利集团目前的发展情况来看,尽管其作为国内乳业市场的龙头企业,却也深受市场变革所带来的负面冲击。2024年,伊利遭遇了上市以来的首次营收利润双降,年度营收同比下滑8.24%至1157.80亿元,归属净利润则是同比下滑18.94%至84.53亿元。
截至2025年的前三季度其业绩表现有所回暖,前三季度伊利实现营业收入905.64亿元,同比缓增1.71%,归属净利润约为104.26亿元,同比下滑4.07%,呈现增收不增利的局面。

其中,作为伊利核心业务的液体乳板块持续承压,前三季度实现营业收入549.39亿元,同比下滑4.49%。好在奶粉与冷饮两大业务在近年间的妥善布局下表现亮眼,报告期内,旗下奶粉及冷饮业务营业收入分别同比增长13.74%与13%,达到242.61亿元和94.28亿元,在一定程度上抵消了液体乳市场疲软所带来的消极影响。
不过,就当前的业务绝对规模而言,新业务的增长尚不足以完全弥补液体乳业务板块的业绩缺口。面对日新月异的乳业市场,伊利除了需要灵活应对蒙牛、君乐宝、光明、飞鹤等竞争对手的挑战外,更需主动出击,积极开拓新的增长空间。
截至2026年3月18日收盘,伊利股份报收于26.68元,下跌0.71%,主力资金净流出1.5亿元。2025年前三季度主营收入905.64亿元,同比上升1.71%;归母净利润104.26亿元,同比下降4.07%。最近90天内15家机构给出评级,买入评级13家,增持评级2家。




