信披新规系列丨信披新规下的监管处罚:从形式合规到实质穿透的执法升级 26.04.01
信披新规系列丨信披新规下的监管处罚:从形式合规到实质穿透的执法升级 26.04.01

信披新规系列丨信披新规下的监管处罚:从形式合规到实质穿透的执法升级 26.04.01

私募基金行业快速发展,信息披露监管迎来关键变革。信披新规将监管规则从自律层面提升至部门规章,构建行政与自律双层监管体系,告别形式合规,转向实质穿透、全主体追责的严格执法。本文解析新规处罚逻辑与执法方向,为私募机构合规落地提供实操指引,护航行业规范发展。

目录

一、信披新规处罚体系的顶层设计与规则突破

二、新旧处罚对比与信披新规时代的监管要求

三、信披新规下监管执法三大核心升级

四、私募机构面临的挑战与合规自查应对举措

五、结语

2025年12月30日,中国证券监督管理委员会(“证监会”)审议通过《私募投资基金信息披露监督管理办法》(《信披办法》),并定于2026年9月1日正式施行;2026年3月10日,中国证券投资基金业协会(“中基协”)同步发布《私募投资基金信息披露实施细则(征求意见稿)》及《私募投资基金信息披露重要内容模板(征求意见稿)》(《实施细则》,与《信披办法》合称为“信披新规”),上述规则共同构建起证监会行政监管与中基协自律监管相结合的私募基金信息披露双层监管体系,标志着私募行业信披监管从过去八年聚焦基础制度构建的形式合规阶段,迈入以实质穿透为核心的严格执法新阶段。

《信披办法》以《私募投资基金监督管理条例》(《监管条例》)为上位依据,完成了信披规则从自律规则到部门规章的层级升格,同时重构了处罚依据、追责对象与监管范围的底层逻辑,实现了从机构主体到从业人员的责任穿透、从运营期报告到全过程留痕的范围延伸、从披露行为到披露质量的标准升级。

本文从监管执法视角,梳理新规处罚体系的顶层设计,对比新旧监管规则的核心差异,预判实质穿透下的执法升级方向,并为私募机构提供体系化、可落地的合规自查与应对方案。

1. 信披新规处罚体系的顶层设计与规则突破

信披新规的核心制度设计在于构建了全面明确的处罚体系,厘清了证监会行政监管与中基协自律监管的权责边界,形成了双重追责的闭环机制,同时通过刚性条款明确了各类违规情形的处罚标准,让信披监管从自律层面的非法定约束转为行政层面的法定监管要求。

(一)证监会《信披办法》:行政监管的法定约束

作为部门规章,《信披办法》以行政立法形式确立了信披违规的行政处罚标准,明确了全链条参与主体的信披义务,实现了处罚依据与追责范围的双重突破。

1.监管权限法定化:明确证监会及其派出机构对信息披露义务人的信披活动拥有法定监督管理权,可依法采取监管措施,相关单位及个人负有法定配合义务,不得拒绝、阻碍和隐瞒,从部门规章层面确立了行政监管的权威性与强制性。

2.上位法衔接处罚加码法定:《信披办法》与《监管条例》实现行政处罚无缝衔接,针对管理人、托管人及其从业人员的核心信披违规行为,以及管理人股东、合伙人、实际控制人的配合违规行为,直接援引《私募条例》对应条款进行处罚。

3.责任主体范围法定全覆盖:明确信披法定义务及违规追责主体涵盖私募基金管理人、托管人、销售机构、其他私募基金服务机构,以及前述所有机构的从业人员;同时将私募基金管理人的股东、合伙人、实际控制人纳入追责范围。

4.处罚标准梯度化法定:针对信披违规行为的不同严重程度,设置层级清晰的行政监管措施与行政处罚标准。

5.追责原则法定化:所有参与私募基金信披活动、信息提供、信息复核的主体,均需对自身行为对应的信披义务承担责任;同时坚持双罚制原则,对机构违规的,不仅处罚机构本身,还对直接负责的主管人员和其他直接责任人员单独追责,明确个人在信披活动中的法定责任。

(二)中基协《实施细则》:自律监管的阶梯化处分

《实施细则》作为《信披办法》的配套自律规则,对信披违规情形进行了更细化的阶梯化划分,同时建立了与证监会行政监管的联动衔接机制,让自律处分与行政处罚形成监管合力。

1.自律管理权限及监管措施:明确中基协依据法律、行政法规、中国证监会相关规定及中基协自律规则对私募基金管理人、私募基金托管人、私募基金销售机构、私募基金服务机构及其从业人员在信息披露活动中的相关行为实施自律管理,可以依法依规采取谈话提醒、书面警示、限期改正等自律管理措施以及警告、公开谴责、限制相关业务活动等纪律处分措施。

2.与行政监管结果的衔接:私募基金管理人进行信息披露,违反相关法律法规和中国证监会规定,被中国证监会及其派出机构采取行政监管措施或者予以行政处罚的,中基协可以对外公示,并记入协会诚信档案。

2. 新旧处罚对比与信披新规时代的监管要求

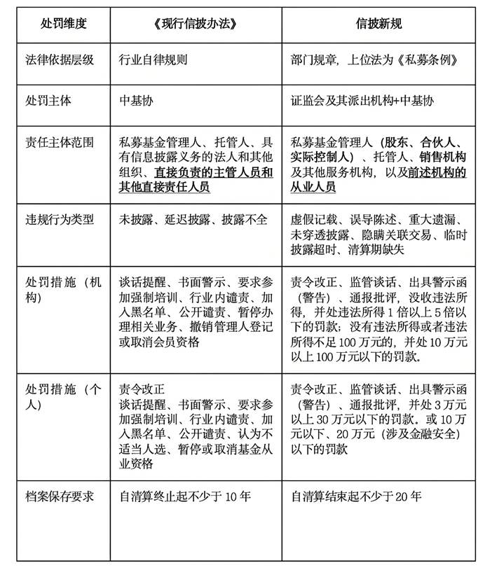
2016年中基协发布的《私募投资基金信息披露管理办法》(《现行信披办法》)初步构建了私募行业信披自律监管框架,但受限于规则层级与监管手段,处罚集中于未披露、延迟披露等形式性违规,以自律处分为主,行政罚款上限低且适用少,追责以机构为核心,对个人追责力度弱,同时对多层嵌套、跨境投资等场景缺乏穿透监管要求,导致行业内信息披露不透明、形式合规等问题突出。

相较于旧规,新规从法律依据、处罚主体、责任范围、违规认定、处罚措施等多维度实现全面升级,核心差异通过下表直观呈现:

3. 信披新规下监管执法三大核心升级

信披新规以证监会部门规章为核心、中基协配套细则为补充,构建起行政监管和自律监管的双层监管体系,相较于《现行信披办法》仅为中基协自律规则的单一监管模式,执法层面实现根本性升级,核心体现在以下三方面:

(一)处罚逻辑升级:从结果形式合规到过程实质穿透

《现行信披办法》下信披监管以投资结果为核心判断标准,执法不再局限于披露行为本身,而是延伸至信披制度建设、信息编制、披露执行的全链条,明确无论基金运作是否产生实际损失,只要披露质量不达标或信披流程存在合规瑕疵,即构成监管处罚依据。

1.将信披制度建设的合规性纳入执法前置范畴,《信披办法》第三十条、第三十一条明确要求私募基金管理人、托管人必须建立健全信息披露管理制度,指定专门部门和高级管理人员负责信披事务,制度需涵盖披露内容、流程、档案管理、责任追究等必备事项,未建立制度或制度未满足法定要求的,本身即构成基础违规,无需等待实际披露行为发生即可启动监管措施。

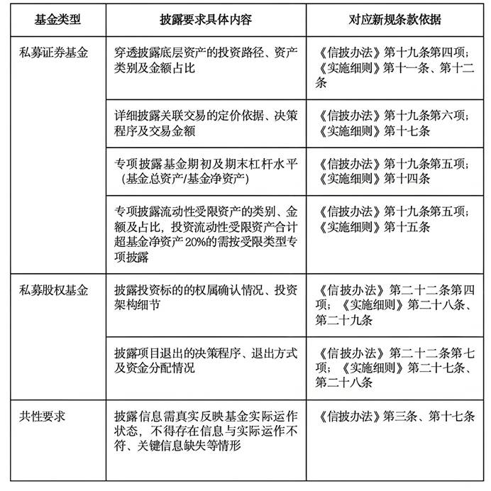
2.对披露内容设置实质性质量标准,结合基金类型分类设定差异化披露要求:

3.强化披露执行流程的可追溯与时效性合规,《信披办法》第二十七条明确重大事件需在发生之日起5个工作日内披露,且信披新规要求信披文件的各环节、全流程均实现书面或电子留痕,托管人需对证券基金财务信息、净值数据等进行实质性复核并向私募基金管理人进行书面或者电子确认。监管执法中不仅核查披露时限是否合规,还将核查留痕资料的完整性与复核程序的合规性,杜绝按时披露但信息失真、流程缺失的形式合规问题。

(二)处罚体系升级:从单一自律到与行政监管联动

《现行信披办法》作为中基协自律规则,仅能采取谈话提醒、书面警示、行业内谴责等自律处分措施,无行政罚款的法定处罚手段,且未对自律处分的适用情形作明确区分,处罚力度弱、自由裁量空间大,执法威慑力不足;同时旧规未建立常态化的违规识别机制,以随机抽查为主要执法方式,违规行为发现率低。信披新规依托《信披办法》第三十五条至第三十九条、《实施细则》第四十六条至第五十条的条款设计,构建起层级清晰、标准量化、衔接有序的行政监管与自律监管双层追责体系:

1.行政监管处罚实现法定化、梯度化,证监会及其派出机构作为执法主体,明确区分行政监管措施与行政处罚的适用场景:

(1)对一般违规行为采取责令改正、监管谈话、出具警示函等行政监管措施;

(2)对私募基金管理人存在误导性陈述和重大遗漏、未建立信披制度、托管机构和销售机构违反职责等情形,给予警告或通报批评,并处10万元以下罚款,涉及金融安全且有危害后果的,罚款上限提升至20万元,且对直接负责的主管人员和其他直接责任人员单独适用同等罚款标准;

(3)对违反信息披露基本要求定期报告、临时报告、清算报告,信息泄漏和内幕交易以及股东违反配合信披义务等严重违法行为,责令改正,给予警告或者通报批评,没收违法所得,并处违法所得1倍以上5倍以下的罚款;没有违法所得或者违法所得不足100万元的,并处10万元以上100万元以下的罚款;对直接负责的主管人员和其他直接责任人员给予警告或者通报批评,并处3万元以上30万元以下的罚款。

2.自律监管实现自律监管处分的具象化落地与常态化执行:

(1)明确分级处分标准,按违规严重程度差异化措施:对违反披露要求、未按规定备份等一般违规,采取谈话提醒、书面警示、限期改正等自律管理措施,或警告、公开谴责、限制相关业务活动等纪律处分;对存在虚假记载、承诺收益等禁止性行为,实施撤销管理人登记、取消会员资格等重度处分,同时对直接负责的主管人员和其他责任人员同步采取自律管理措施、警告、公开谴责、加入黑名单、暂停或者取消基金从业资格等针对性措施,处分与违规情形精准匹配;针对未按要求在信息披露备份平台备份信息的行为,明确限期备份、逾期公示、自律管理的阶梯处理方式,避免处分模糊化;

(2)执法检查实现常态化覆盖,中基协可对信披相关主体开展定期或不定期的现场及非现场检查,打破旧规随机抽查的局限,让自律监管贯穿信披全流程。

(三)追责范围升级:从机构单点追责到全维度穿透追责

《现行信披办法》的追责主体仅限定为私募基金管理人与托管人,未将其他信披参与主体明确纳入监管范围;监管周期主要覆盖基金运作阶段,对募集、清算环节的信披行为缺乏明确执法要求;对FOF基金、嵌套投资、跨境投资等特殊投资场景,未设置穿透监管与追责条款,同时未明确个人在信披活动中的独立追责责任,仅能对机构采取处分措施,存在大量监管空白与责任漏洞。信披新规打破旧规的局部追责限制,明确各主体、各环节的责任边界,避免追责泛化:

1.明确追责主体除管理人与托管人外,将私募基金销售机构、其他私募基金服务机构及其从业人员,以及管理人的股东、合伙人、实际控制人均纳入追责范围,且信披新规明确各主体的法定信披义务与责任边界:销售机构不得篡改管理人提供的披露信息,需按委托要求真实准确披露;管理人的股东、合伙人、实际控制人需配合管理人履行信披义务,主动告知相关事项,不得隐瞒、提供虚假信息或指使管理人违规披露;估值、审计等服务机构需按约定提供真实的信披相关数据,各主体仅对自身履职范围内的违规行为承担相应责任,追责实现精准落地。

2.将追责范围覆盖基金募集、运作、清算全部阶段,针对旧规清算期监管空白的问题,《信披办法》第二十九条、《实施细则》第三十九条明确要求,基金清算阶段需及时披露清算公告、清算报告及相关重大事项,若预期无法在规定清算期内完成清算,需在原定清算期结束前进行临时披露,清算完成前仍需按定期报告和临时报告要求持续披露,未按要求披露的,管理人需承担相应违规责任,杜绝基金清盘即监管终止的问题。

3.将追责场景覆盖所有投资类型与高风险情形,针对FOF基金、多层嵌套投资、跨境投资等特殊场景,信披新规设置刚性的穿透披露要求,要求管理人穿透至底层资产披露投资路径、资产类别、投资比例等信息,且被投资的私募基金、资产管理产品、特殊目的载体需配合管理人的穿透披露工作,未按要求配合的,相关主体也将被纳入追责范围;同时对高集中度投资、杠杆运用、流动性受限资产、关联交易等高风险场景,信披新规设置专项披露要求,未按规定专项披露的直接触发处罚,实现特殊场景与高风险情形的监管无死角。

4.明确个人的独立法定追责责任,信披新规坚持双罚制原则,对所有信披违规情形,除对机构实施处罚外,均对直接负责的主管人员和其他直接责任人员单独追责,可采取行政监管措施、罚款或暂停/取消基金从业资格等处分。

4. 私募机构面临的挑战与合规自查应对举措

信披新规执法升级,与私募行业过往长期形成的形式合规操作模式形成显著差异,让私募机构面临合规成本激增、合规能力不足、违规风险隐蔽的多重挑战:穿透披露、强制审计等要求大幅增加制度建设、人员配置成本较高,中小私募专业合规团队缺失,难以适配量化披露标准,嵌套投资、跨境投资等场景的违规风险更难识别,稍有不慎就会触发监管处罚,机构经营与行业声誉均面临严峻考验。

面对即将全面落地的信披新规要求,私募机构需立即开展全面自查,落实精准合规举措,筑牢合规防线。

(一)穿透披露专项自查与能力建设

根据《信披办法》第十九条、第二十二条及《实施细则》第十一条、第十二条、第二十九条要求,开展底层资产穿透披露专项自查:

核查各类投资产品的层级结构,确认是否能穿透至底层标的,对无法获取底层数据的被投资主体,需补充签订信息提供协议,明确其信披配合义务与数据提供时限;

核查FOF基金、嵌套投资、跨境投资的穿透披露数据,确认投资路径、资产类别、金额占比等信息的准确性,建立穿透后的资产集中度监控机制并按要求补充专项披露信息。

(二)信披制度与全流程管控自查

根据《信披办法》第三十条、第三十一条、第二十七条开展制度与流程自查:

核查是否建立健全符合信披新规要求的信息披露管理制度,是否明确披露内容、渠道、频率、各环节责任主体,是否指定专门部门和高级管理人员负责信披事务,对制度缺失或不符合要求的应修订完善并实施;

核查重大事件识别与披露流程,明确重大事件的认定标准、内部报告路径与披露时限,确保能在5个工作日内完成披露,同时建立重大事件披露的审核与留痕机制。

(三)关联交易信披合规自查

根据《信披办法》第十九条第六项、第二十二条第六项及《实施细则》第十七条、第三十一条要求,开展关联交易专项自查:

梳理并更新关联方名单库,明确关联方认定标准,将管理人股东、实控人、实际控制的其他机构等全部纳入名单并动态维护;

核查报告期内的关联交易情况,确认是否完整披露交易日期、定价依据、决策程序、交易金额等关键信息,对未按要求披露的应尽快补充披露并完善内部决策记录。

(四)审计合规与信披文件质量自查

根据《信披办法》第二十一条、第二十四条及《实施细则》第二十二条、第三十六条要求,开展审计合规专项自查:

核查基金资产配置情况,确认是否触发强制审计条件,私募证券基金核查是否存在高比例投资流动性受限资产、场外衍生品、境外资产等情形,私募股权基金核查是否满足规模超1亿元且自然人投资者20人以上的条件,对触发强制审计的基金,立即选聘符合证券法规定的会计师事务所开展审计;

核查已披露的定期报告、财务信息等文件质量,确认是否存在数据错误、关键信息缺失、与实际运作不符等情形,对存在问题的文件应更正并重新披露。

(五)多主体协同信披义务自查

根据《信披办法》第四条、第三十二条及《实施细则》第四十四条要求,开展信披相关主体协同义务自查:

核查与销售机构、估值、审计、托管等服务机构的合作协议,明确各机构的信披数据提供、复核、意见出具等义务与时限,建立定期的信息核对机制,确保各机构提供的信息真实、及时、准确;

建立与管理人股东、合伙人、实际控制人的信息同步与配合机制,明确其需主动告知信披相关事项的义务,避免因关联方信息隐瞒触发违规责任。

5. 结语

信披新规的落地,是私募行业回归信义义务、走向规范发展的关键一步,监管执法从严已是必然趋势。私募机构唯有摒弃应付式合规思维,主动自查整改,夯实合规基础,才能在强监管环境下行稳致远。作为法律从业者,我们也将持续跟进监管动态,为行业提供专业合规支持,助力私募行业高质量发展。

发表回复

您的邮箱地址不会被公开。 必填项已用 * 标注

关于我们

联系方式

关注我们

Copyright ©2021-2026  云股智联(上海)信息技术有限公司 All Rights Reserved.  

沪ICP备 2025152376号

减持网

在线小助手

2026-04-01 13:31:47

Hi, 有什么需要帮助的吗?

您的留言我们已经收到,我们将会尽快跟您联系!
取消
开启在线咨询