拟境内上市型企业丨公司上市前股权架构的设计与优化(中)
拟境内上市型企业丨公司上市前股权架构的设计与优化(中)

拟境内上市型企业丨公司上市前股权架构的设计与优化(中)

导语  

拟境内上市型企业作为以A股上市为明确终极目标的主体,其股权架构重组贯穿公司从初创到申报上市的全生命周期,既是适配不同发展阶段的战略调整,更是满足境内上市监管要求、扫清资本路径障碍的核心举措。与家族传承型、被并购型企业不同,此类企业的股权架构设计与优化始终围绕上市目标展开,需兼顾合规性、资本运作效率、风险隔离与激励效能,每一步调整都对后续IPO申报、市值管理产生深远影响。

本篇文章,我们将从时间和空间两个维度,来继续解析拟境内上市型企业。

我们以一家A股上市公司X为例,讨论其实际控制人张三在境内上市前进行的一系列股权架构调整。该公司在上市前共经历了17个阶段。上一篇文章,讲解了第1-6阶段;本篇文章,继续讲解第7-12阶段。

第七阶段

引入第一轮投资人

在完成内外部股权激励后,X公司扩张迅猛,净利润连续两年复合增长率超过50%。公司接下来计划引入私募股权基金PE1(见图8)。

图8 第七阶段股权架构图

经与PE1谈判,X公司估值3亿元,释放10%的股权比例,融资金额为3000万元人民币,其中123.46万元被X公司计入注册资本,2,876.54万元被X公司计入资本公积——资本溢价科目。

引入私募股权基金过程中需关注以下核心要点。

1.对赌条款

对赌的英文为valuation adjustment mechanism,简称VAM,直译为估值调整机制,是收购方(包括投资方)与出让方(包括融资方)在达成并购(或者融资)协议时,对于未来不确定的情况进行的一种估值调整约定。

对赌条款最早在外资基金投资中应用,如今已经成为私募股权基金投资中国企业的标配条款。

在实践中,“对赌条款”里投资人与公司大股东可能是赌公司未来几年的业绩(如收入或者净利润),也可能是赌经营数据(如页面浏览量、独立访客量等),也可能是赌上市。

以下为某公司与基金签订的对赌条款。

各方一致同意并承诺尽其最大努力,于201×年××月××日之前启动并完成公司的新三板挂牌及境内上市。如果公司股东会通过新三板挂牌及境内上市决定,各方应签订和/或促使第三方签订完成境内上市所需要的所有协议、董事会决议、股东会决议、承诺或其他文件,采取和/或促使第三方采取完成境内上市所需要的所有行动,包括但不限于向政府机关递交申请,取得依据法律完成境内上市所需要的所有政府批准。协议各方同意,作为×××的股东,按照届时首次公开发行股票时相关监管部门的要求签署相应的限售承诺或协议。

如果企业对赌失败,大股东承担的责任一般包括支付投资方补偿款或者无偿给付投资方股份。以下投资条款是一个例子。

甲方承诺201×年度、201×年度和202×年度净利润分别不低于1500万元、2500万元和3500万元。

如果甲方201×年度、201×年度和202×年度合计净利润低于7500万元,乙方有权选择按照甲方201×年度、201×年度和202×年度合计净利润的5倍P/E(3.75亿元除以7500万元)重新计算公司估值,并由丙方进行股权补偿,即根据本次增资认购新股确定的P/E倍数(5倍)和201×年度、201×年度和202×年度实际净利润重新计算估值,据此调整股权比例。

因承诺净利润与实际净利润造成的股权差额由丙方向投资方支付,用以调整相应股权比例。

企业是否应该接受投资协议中的对赌条款?

对于这个问题很难一概而论,需要综合企业融资紧迫程度、估值、对赌事项及责任、基金知名度等情况判定。在此提示以下几点。

首先, 尽量避免对赌“某一时间节点公司会IPO上市”

企业能否顺利实现IPO上市,除了自身素质过硬,如业绩达标、规范性良好等,还会受很多不确定性因素,比如股市大环境的影响。

比如截至2024年12月,A股IPO共经历过九次暂停,每次暂停都与股市的大环境相关(见表2)。

表2 A股IPO九次暂停一览表

自2023年2月实施全面注册制后,基本不会再全部一刀切暂停IPO,但可能还会出现IPO动态收紧,控制首发进度,暂缓IPO等情况。

当股市低迷时,为了避免新股上市带给股市更大的冲击,IPO即使不暂停,审核力度也会加大,导致过会率低。

由于A股上市并不完全取决于企业自身状况,受到太多宏观经济层面因素影响,对赌上市相当于押宝企业家无法掌控的事件。

其次,企业应未雨绸缪,提早进行资金规划。

企业应避免在资金链面临断裂风险时再启动融资计划,一般应保证公司的资金能维持公司正常运营1年。

2.回购条款

为了保护自身利益,投资人往往会约定企业对赌失败时触发回购条款,即大股东以约定的价格收购投资方的股份。

回购价格多为投资方全部出资额加上按年利率X%计算的利息(复利或者单利)。在实务中,年利率多在6%~12%。

以下为某私募股权基金与某公司签订的《增资协议》中的回购条款。

5.1 当出现以下情况时,投资方有权要求原股东回购投资方所持有的全部公司股份:

5.1.1 不论任何主观或客观原因,标的公司不能在201×年12月31日前实现首次公开发行股票并上市,该等原因包括但不限于标的公司经营业绩方面不具备上市条件,或由于公司历史沿革方面的不规范未能实现上市目标,或由于参与公司经营的原股东存在重大过错、经营失误等原因造成公司无法上市等;

5.1.2 在201×年12月31日之前的任何时间,原股东或公司明示放弃本协议项下的标的公司上市安排或工作;

5.1.3 当公司累计新增亏损达到投资方进入时以200×年12月31日为基准日公司当期净资产的20%时;  

5.1.4 原股东或标的公司实质性违反本协议及附件的相关条款。

5.2 本协议项下的股份回购价格应按以下两者较高者确定:

5.2.1 按照本协议第三条规定的投资方的全部出资额及从实际缴纳出资日起至原股东或者公司实际支付回购价款之日按年利率10%计算的利息(复利);

5.2.2 回购时投资方所持有股份对应的公司经审计的净资产。

5.3 本协议项下的股份回购均应以现金形式进行,全部股份回购款应在投资方发出书面回购要求之日起2个月内全额支付给投资方。投资方之前从公司收到的所有股息和红利可作为购买价格的一部分予以扣除。

5.4 原股东在此共同连带保证:如果投资方中任何一方根据本协议第5.1条要求标的公司或原股东回购其持有的标的公司全部或者部分股份,或者根据本协议第5.5条要求转让其所持有的标的公司全部或者部分股份,原股东应促使标的公司的董事会、股东会同意该股份的回购或转让,在相应的董事会和股东会会议上投票同意,并签署一切必须签署的法律文件。

在签订回购条款时,需注意回购的触发条件是否很明确,比如以下回购条款就很模糊:

如果公司的前景、业务或财务状况发生重大不利变化,投资方有权要求原股东回购投资方所持有的全部公司股份。购买价格等于原始购买价格加上已宣布但尚未支付的红利。

这个条款对公司非常有惩罚性,并且给予投资人基于主观判断的控制权,理性的企业家不应该接受。

3.其他条款

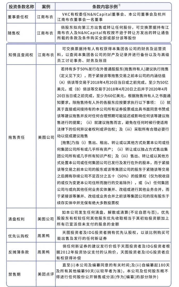
除了上述条款外,引入VC/PE尚需关注表3中的条款。

表3 投资常见条款一览表

①条款内容均来源于各公司在香港上市时的招股说明书。

第八阶段

设立复制型控股子公司

引入私募基金资金后,X公司开始全国性扩张,并成立复制型子公司a,实施管理层跟投模式。高管跟投比例限定为10%。

第八阶段股权架构如图9所示。

图9 第八阶段股权架构图

第九阶段

设立拆分型全资子公司

自投资成立复制型子公司后,X公司业务扩张迅猛,盈利能力强。

受W地政府招商引资政策吸引,X公司将价值链中的销售环节拆分,成立拆分型子公司b并在当地招聘员工,即X公司和a公司将产品销售给b公司,由b公司完成终端销售(见图10)。

图10 第九阶段股权架构图

第十阶段

体内设立创新型子公司

X公司因为现金流充沛,于是又投资设立创新型子公司c,希望利用公司现有营销渠道和品牌资源开发新业务。

对该创新型子公司c,X公司持股比例为70%,X公司高管同时兼管c公司业务,管理层持股比例为30%(见图11)。

图11 第十阶段股权架构图

创新型子公司c的业务开展不顺利,新业务并没有达到原来的利润预期,一直处于亏损状态。由于c公司的亏损,导致X公司的合并财务报表盈利能力受到影响,拉低了公司整体估值。

第十一阶段

体外设立创新型子公司

吸取了c公司股权架构的经验教训,当X公司再次进军新业务领域时,创始人张三和李四决定,由二人投资设立创新型子公司d,即d公司在拟上市公司X体外先做孵化,待盈利时再注入X公司。

张三和李四选择用控股公司A作为投资主体,持股比例为75%;d公司管理层持股比例为25%,如图12所示。

图12 第十一阶段股权架构图

何张三和李四没有用自然人作为d公司的投资主体,而是选择用二人控股的A公司做投资主体呢?

主要的考量因素是税收。如果未来d公司孵化成功,将会被注入X上市主体。

两种不同的投资主体在注入过程中将产生不同的税负。

两种不同投资主体注入前后对比如图13所示。

图13 两种不同持股架构的注入方案比较

如果选择自然人直接持股,采用投资注入的方式(即自然人将持有的d公司股权投资至X公司,增加X公司注册资本),自然人将需要对d公司股权的评估增值缴纳个人所得税,虽然该个税可以向税务机关申请递延纳税,但递延纳税期仅为5年。

如果选择后者控股公司A持股(即A公司将持有的d公司股权投资至X公司,增加X公司注册资本),A公司有以下两个方案可以选择:

方案一,控股公司A将d公司股权的评估增值确认为应纳税所得额,但如果A公司当年有亏损,该股权评估增值可以补亏;

方案二,A公司可以向税务机关申请特殊性税务处理待遇,可以不确认评估增值所得,不缴纳该评估增值的企业所得税。

第十二阶段

体外参股创新型子公司

张三经过考察,看好某新兴业务领域,拟投资设立创新型子公司e,但考虑到新业务属于运营驱动型,如果张三仅投入资金却控股,会导致管理团队动力不足,最终的股权架构确定为:控股公司A仅参股e公司20%的股权,e公司管理层持股e公司80%的股权,如图14所示。

图14 第十二阶段股权架构图

发表回复

您的邮箱地址不会被公开。 必填项已用 * 标注

关于我们

联系方式

关注我们

Copyright ©2021-2026  云股智联(上海)信息技术有限公司 All Rights Reserved.  

沪ICP备 2025152376号

减持网

在线小助手

2026-03-21 15:39:20

Hi, 有什么需要帮助的吗?

您的留言我们已经收到,我们将会尽快跟您联系!
取消
开启在线咨询