减持网是立足于上市减持网是立足于上市公司股票减持退出的专业咨询机构。在减持监管日益趋严的背景下,我们为上市公司控股股东、实控人、董事、监事、高级管理人员、创投机构,提供专业的减持咨询和非标方案设计服务,不止于解答客户当下面临的问题,更着眼长远,站在客户的立场,为客户降低交易结构风险,以已之长,陪伴客户稳健退出。
股权激励自主行权的相关事项 19.07.09
股权激励自主行权的相关事项 19.07.09

股权激励自主行权的相关事项 19.07.09

上市公司的股权激励一般分为限制性股票及股票期权。

当股票期权行权条件成就时,公司或者激励对象可选择集中行权或者自主行权。

集中行权:激励对象统一缴纳资金、统一验资并由结算公司统一进行股份登记。

自主行权:激励对象通过承办证券公司提供的行权终端,在规定的行权期间内,自主选择行权时间、行权数量,缴纳行权资金并获得上市公司股票。

看上去差不多,其实这两种行权方式还是有很大区别的:

集中行权自主行权
限制了被激励对象在行权有效期内根据市场变化自主行权的权利可在行权期内自行选择行权的时间,通过券商提供的客户端自助完成行权与标的证券的获取
激励对象需要一次性筹集所有行权资金激励对象可通过券商提供的客户端实施融资行权

简单来说,就是一个上市公司帮忙弄,一个是自己弄,自己弄的话省去了很多BB事,因为自己犯了错误的话,一般都不会跟自己较真的,但如果是别人犯的错误(比如多了少了,价格高了低了),特别是董办人员作为集中行权的执行人的话,那么后续的问题多多少少都会有一些。

另外自主行权还可以找券商借钱行权,总会造成点占便宜的幻觉,行权人的心情也是好的。

关于规则

沪深交易所在2019年都更新了《股权激励计划登记结算业务指南》,上海结算是新增了股权激励计划股票期权自主行权登记结算业务内容,深圳结算一直有,这次修订做了简化并且明确代扣股权激励个人所得税服务这个事以后他们不管了。所以自主行权的主要要求以及流程也是主要出自这两个指南里,沪深交易所的流程和所需文件还不太一样,具体详见下表所示:

上海结算(2019年6月)深圳结算(2019年4月)
所需材料1、签订《股权激励股票期权自主行权登记结算服务协议》(本公司、上市公司、主办券商三方协议); 2、股票期权行权董事会决议或股东大会决议; 3、《上市公司实施股权激励计划股票期权自主行权业务申请表》; 4、股票期权激励计划股票期权自主行权资金收款账户说明(该收款账户必须与上市公司提供的红利资金退款和红利所得税款的收款银行账户相同(上述账户说明详见《中国结算上海分公司证券发行人业务指南》),如已经提供则无需再次提供); 5、如需本公司提供计税服务,则需提供《股票期权激励对象自主行权扣税方案》,扣税方案中需明确计算公式和适用的个人所得税税率表;如公司同时有期权和限制性股票,仅在同一激励对象持有的期权和限制性股票登记在同一个证券账户的情况下,可向本公司申请提供计税服务。本公司对扣税方案进行评估后确定是否提供计税服务。 6、加盖上市公司公章的授权委托书和经办人有效身份证明(复印件);1、《上市公司实施股权激励计划期权自主行权申请书》(在线生成); 2、已发布的自主行权公告; 3、自主行权明细数据(在线填写,可通过Excel模板上传); 4、关于本次行权的法律意见书; 5、行权专用资金交收账户开立申请表(每只期权首次办理自主行权的需要提供); 6、涉及转托管的,上市公司还应提交转托管申请书; 7、本公司要求提供的其他文件。
办理流程1、上市公司应事先确定自主行权的主办券商(一家公司只能选择一家自主行权主办券商),激励对象用于登记期权的证券账户必须在主办券商处办理指定交易,且在行权结束之前不能撤销指定交易。上市公司确定主办券商后,应与本公司及主办券商签订《股权激励股票期权自主行权登记结算服务协议》 2、《股权激励股票期权自主行权登记结算服务协议》签订完成后,上市公司应在自主行权起始日开始至少10个交易日前,向本公司申请自主行权相关事宜。 3、上市公司向上海证券交易所提交股权激励计划期权自主行权业务的申请资料,并办理相关信息披露事宜,上市公司自主行权实施公告日与自主行权起始日之间至少间隔2个交易日。 4、主办券商每日根据激励对象的指令,通过PROP系统向本公司报送激励对象自主行权申请。本公司于申报日的下一个交易日根据非担保交收业务规则完成行权交收,于交收日的下一个交易日将成功交收的行权资金划付上市公司行权资金收款账户,并将上市公司股权激励期权自主行权资金明细文件发送到上市公司PROP信箱。行权成功交收的股票可于交收日的下一个交易日上市流通。 5、上市公司需要本公司提供计税服务的,本公司在每月的第八个交易日将上市公司股权激励期权所得税税款明细文件发送到上市公司PROP信箱,在每月的第九个交易日将证券公司当月申报的所得税款划入上市公司银行收款账户。上市公司申请办理股票期权自主行权业务前,需确保其主办证券公司的相关技术系统功能符合《中国结算深圳分公司结算参与人数据接口规范》的要求,并通过本公司的测试验收。 (一)向深交所申请 上市公司应先向深交所提交股票期权自主行权申请,再向本公司申请办理自主行权。 (二)向本公司申请 上市公司向本公司申请办理股票期权激励对象的自主行权,应提交上述材料。 (三)申报明细确认 本公司收到深交所关于股权激励期权自主行权的业务通知书后,受理上市公司申请。上市公司申请材料经审核通过后,本公司出具《股权激励自主行权申报明细清单》交上市公司确认。经上市公司确认的《股权激励自主行权申报明细清单》为本公司办理股票期权自主行权的最终依据。 (四)证券公司申报激励对象自主行权指令 承办证券公司每日根据激励对象的申报,通过信息系统向本公司报送激励对象的自主行权指令。 (五)上市公司申请划拨行权认购资金 本公司于每月月初将行权专用资金账户中的行权认购资金划入上市公司的发行人业务资金专户。
收费标准上市公司应缴纳的登记费用:行权新增股本面值为5亿股(含)以下按1‰收取,超过5亿股的部分按0.1‰收取,收取上限为300万元。行权股份来源为增发股份的,本公司将向上市公司收取证券登记费;行权股份来源为二级市场回购股份的,本公司将参照非交易过户业务,向上市公司收取非交易过户费和非交易转让印花税。收费标准详见本公司官网——服务支持——收费标准——《深圳市场证券登记结算业务收费及代收税费一览表》。

关于流程

如果上述说明没有看明白的话,下图做个简单说明:

券商选的话直接找营业部就好了,或者找分公司一级别的,不用找投行大佬级别的,他们只做再融资、重组的高级工作。开户、客户维护、自主行权这样的找分公司及以下的就ok!

一般券商会要求上市公司与其签订《股权激励自主行权服务协议》,并就委托自主行权事项提交一些材料,大概为营业执照、法定代表人证明书、法定代表人身份证或其他身份证明文件、授权委托书、授权代理人身份证或其他身份证明文件。如果激励对象有行权融资需求的,还需要配合办理申请融资授信的流程。但是这些资料相比于上市公司自己集中行权来说准备起来还是相对简单的。

定了券商之后,后面就可以让券商协助帮忙准备相关材料、协议等资料,结算公司受理完成后,就是各激励对象自己行权的时候了。

每家券商都有自己的自主行权系统,按照券商要求下载安装就好。以某券商的软件为例:

系统登录成功,进入交易界面,点击【特色业务】菜单,点击【股权激励行权】进入行权界面,输入行权代码。

如果需要融资行权的,点击【融资行权】,此时在行权数量处输入预行权数量,点击“行权”就可以了:

不过融资行权属于找券商借钱,那么借了的钱肯定是需要还的,后期还钱的话有两种方式,一种是别的地方弄来现金直接还款,不动股票,另外一种就是行权得来的股票卖出得到现金后还钱。

可能细心的小伙伴在上面几张图里面还看到了特色业务下面的其他选项,其实选择自主行权除了上面的优势之外,还有以下特色:

关于费用

除了结算公司需要收取的那部分费用之外,需要给券商多少钱?

这个一般分三部分:

1、激励对象行权所得股票的交易佣金

激励对象行权后,将获得一定数量的上市公司股票。当激励对象将这些股票在二级市场上卖出时,则需向券商缴纳一定的佣金。具体佣金比率会在《股权激励自主行权服务协议》中约定。

2、激励对象的融资行权成本

激励对象约定以客户普通账户中的证券资产以及行权后的证券、限制性股票等作为融资担保物,向证券公司融入资金完成股权激励行权或限制性股票的购买。资金出借方为证券公司自有资金,而融资利率也与现有市场融资类利率水平基本相当。

融资额度一般不超过股权激励单批次最大期权金额。

以下举例子来说,假定初始保障比例:180%。

例如:某激励对象被授予1万份股票期权,行权价格为56.62元,不考虑上市公司转增、行权应付税费等情况,若在第一个行权期行权时股价为80元时,此时激励对象需在账户中准备6万元,结合融资金额22.22万元,即可按照56.62元,行权获得5000股股票,市值40万元:

例如:某激励对象被授予1万份股票期权,行权价格为56.62元,不考虑上市公司转增、行权应付税费,等情况,若在第一个行权期行权时股价为102元时,此时激励对象不需要自备资金,即可按照56.62元,行权获得5000股股票,市值40万元:

融资利息:按天计收,每日计提,在融资期限届满时偿付。违约期间不计收融资利息。

3、行权服务费(如有)

看人下菜碟,一般券商不会收取此笔费用,不过有些上市公司确实傻白甜,券商会看情况收取一定的傻白甜维护费。

信息披露

1、提示性公告

2、定期报告

上市公司选择自主行权的,股权激励计划进入行权期后,应当在定期报告(包括季度报告,半年度报告及年度报告)中或者以临时报告形式披露每季度股权激励对象变化(如有)、股票期权重要参数调整情况、激励对象自主行权情况以及公司股份变动情况等信息。

3、行权结果公告

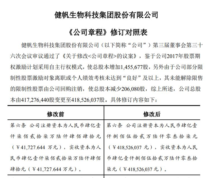
4、修订公司章程

发表回复

您的邮箱地址不会被公开。 必填项已用 * 标注

关于我们

联系方式

关注我们

Copyright ©2021-2025  云股智联(上海)信息技术有限公司 All Rights Reserved.
沪ICP备 2021155787号