
前言
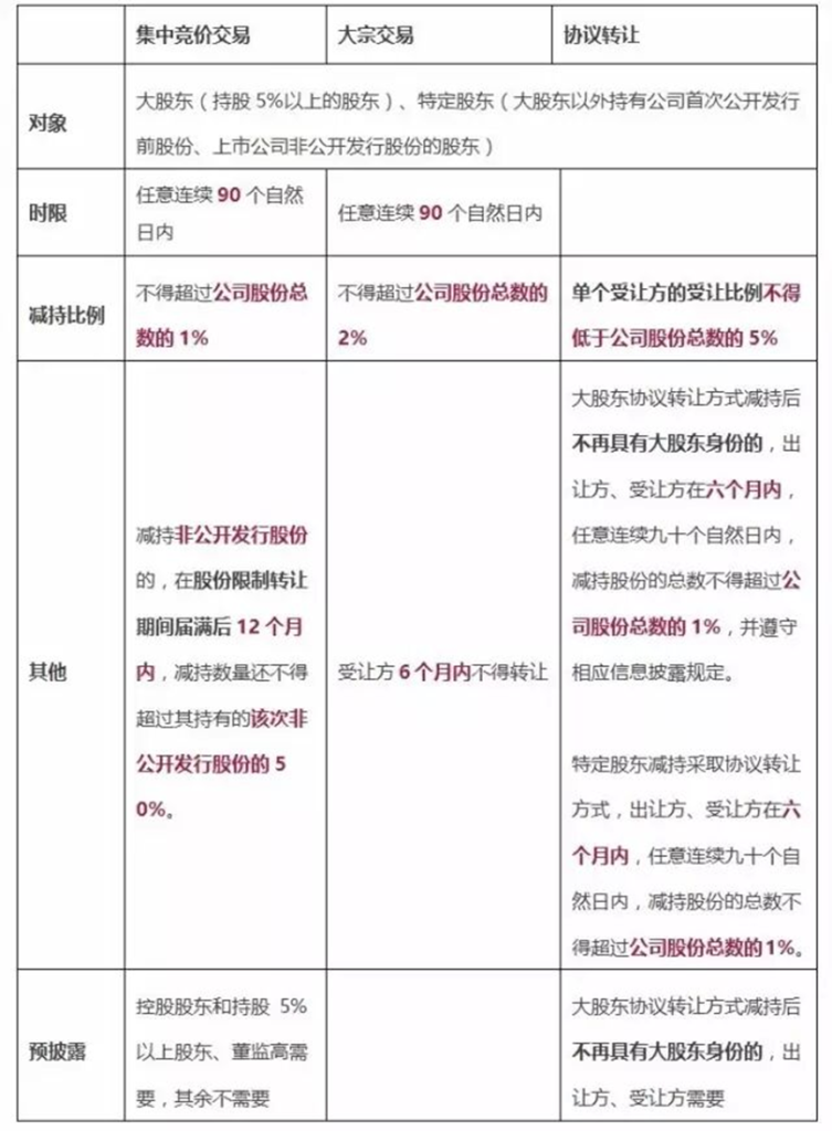
根据《上海证券交易所上市公司股东及董事、监事、高级管理人员减持股份实施细则》答记者问,本次限制减持的三类股东突出特点是:
1、具有持股优势,比如大股东,持股5%以上,对公司业务经营和管理决策具有较大影响;
2、具有信息优势,比如董监高,直接参与公司经营管理;
3、具有持股成本优势,比如持有公司IPO前股份、定增股份等特定股份,取得股份的价格通常较低。
由于这些股东具有优势地位,对其减持如不做必要的、有效的限制,极易影响上市公司稳健经营,破坏市场公平,损害中小投资者利益,因此需要予以特别规范。
减持新规总结

由此看来,减持路上困难重重,自减持新规出台后,上市公司纷纷变更自己的减持方案,减持比例都大幅减少,比如:

更有甚者直接终止了:

另类减持思路
1. 控股股东减持
有个规则叫《关于上市公司实施员工持股计划试点的指导意见》,其中规定员工持股计划可以通过以下方式解决股票来源:(2)二级市场购买;(4)股东自愿赠与。
额度限制:上市公司全部有效的员工持股计划所持有的股票总数累计不得超过公司股本总额的 10%,单个员工所获股份权益对应的股票总数累计不得超过公司股本总额的 1%。每期员工持股计划的持股期限不得低于 12个月。
也就是说上市公司控股股东可以通过实施员工持股计划的方式在12个月内减持不超过10%比例的股份。
一、通过大宗交易定向减持给员工持股计划,需要员工出钱(可以采用配资的形式),锁定期可以选择最少的12个月,目前市面上员工持股计划锁定期为12个月的也不少,所以大可也这么做。

比如杰瑞股份的员工持股计划就是通过大宗交易定向购买的方式:

按减持新规,大宗交易受让方需要锁定6个月?没问题,员工持股计划锁定期足够了。
二、员工持股计划还可以通过大股东无偿赠与的方式实施,目前市面上存在的赠与比例都比较少,但是没有规定大股东一次赠与不能是9.99%。
假如说在赠与的同时签署抽屉协议,也就是员工只是代为大股东减持的通道,到时候给员工支付一定的好处费之类的费用。
下面几个例子:
水晶光电:

火炬电子:

三六五网:

注意:大股东赠与面临双重征税的风险,需要事先与当地税务局沟通。
2. 不做特定股东绕过减持限制
本次新规锁死的是pre-IPO股东和非公开发行股东。想做上市公司股东还可以通过公开发行、可转换公司债、分离交易的可转换公司债、优先股等方式,通过上述方式成为上市公司的股东是不受减持新规限制的。
只不过上面几个玩法对公司本身素质要求比较高,具体条件详见《上市公司证券发行管理办法》、《优先股试点管理办法》。
虽然发行条件苛刻,但是近年来采用上述融资方式的上市公司也不少,小伙伴们可以参考一下:
一、公开增发

二、可转债

三、分离交易的可转债

四、优先股

3. 通过非交易过户的方式
“特定股份在解除限售前发生非交易过户,受让方后续对该部分股份的减持,适用本细则。”
上述只是说了受让方要遵守,那么转让方在转让后没有丧失大股东资格的话,那么其实就不用管受让方了。
非交易过户可以是司法判决的形式,其实以前市场上较多案例大家是可以参考的:

另外细则里面讲的画外音就是解除限售后发生的非交易过户,受让方就不用遵守新规的要求啦~这条在《《上海证券交易所上市公司股东及董事、监事、高级管理人员减持股份实施细则》答记者问》中也被提到了。
其他需要注意的细节
一、董监高在任期届满前离职的,在每年减持“25%”及“离职后半年内,不得转让其所持本公司股份”的规定上,仍然需要“假装”其仍然在任职,直到届满(本条来自好学生信公咨询)。
二、控股股东和持股 5%以上股东减持其通过证券交易所集中竞价交易买入的上市公司股份,不适用本规定。
所以可以采用先发布增持计划,给予市场信心,维持股价,然后减持自己原有的股份,达到收益最大化。
三、定增限售期满了也只能卖一半,流动性大减——此句是误读,卖一半是对集中竞价交易的要求。
非公开发行股份获得股票的股东(包括定增、并购重组)在锁定期满12月后每年可以通过集中竞价最多可减持4%股权(每3个月1%),通过大宗交易可以减持8%的股权,全年最大可减持总股本12%的股权);
若持股比例刚好大于8%一点点,比如8.5%,通过大宗交易当年可以减持8%的股权,则剩余部分1.5%通过集中竞价当年就可以减持掉了。
四、其他方式比如协议转让、新规之前大宗交易等其他方式取得的股票不受本次减持新规的限制。



