
一笔来自亲属证券账户的短线交易,一则突如其来的警示函。当违规行为发生时,公司的董高虽然并非直接操作者,却最终成为责任的承担者。这背后,是监管对短线交易的严格禁令。本文将深入分析短线交易的规则,明确证券交易必须避开的行为禁区。
一、短线交易的定义
短线交易是指特定身份投资者在六个月内买入后卖出或者卖出后买入同一上市公司、股票在国务院批准的其他全国性证券交易场所交易的公司的特定证券的行为。
- 特定身份投资者:上市公司董事高管及其配偶、父母、子女;持有5%以上股份的股东;持有5%以上股份的自然人股东的配偶、父母、子女。
注1:如尚未取消监事会,上述特定身份投资者包括监事及其配偶、父母、子女。
注2:短线交易主体判断建议严格采取“一端说”,即行为人在买入或卖出时,只要一个时点符合特定身份投资者的认定,就应当认定为短线交易(例外情形:董事高管实际离职后,除相关公开承诺外,不需要再继续遵守短线交易)。
注3:证券公司因购入包销售后剩余股票而持有5%以上股份,卖出股票不受6个月限制。
- 六个月:监管对于短线交易的判定是“交易未间隔六个月”,因此最后一笔同向交易到第一笔反向交易之间,应当间隔六个月,即M月D日买入,M+6月D+1日卖出才不构成短线交易。
- 特定证券:股票以及其他具有股权性质的证券,包括但不限于股票、存托凭证、可交换公司债券、可转换公司债券等。
注:特定身份投资者涉及特定短线交易行为的,应按照股票、存托凭证、可交换公司债券、可转换公司债券等证券品种持有数量分别予以认定。
- 持有证券方式:特定身份投资者名下账户以及利用他人账户持有的证券都被纳入短线交易的监管范围内。
二、短线交易的具体情形
除集中竞价、大宗交易、协议转让等行为会被认定为短线交易中的“买入”和“卖出”之外,以下情形也被纳入短线交易的范畴内:
- 增发股份认购
增发股票中的认购行为会被认定为短线交易中的“买入”行为,因此在认购行为发生前后6个月内,都不能进行反向卖出。
- 可转债券申购或认购、交易或转让
特定身份投资者申购或者认购、交易或者转让本公司发行的可转债,应当遵守短线交易的相关规定。可转债转股、赎回及回售不适用短线交易的相关规定。
案例:KBY
创业板某公司董事、高管及其亲属于2024年1月22日均参与了公司可转债的发行认购,该亲属于2024年3月20日将其所持公司可转债卖出,获利4.94万元。构成短线交易。公司董事会收回其全部收益,深交所对董事、高管出具监管函,宁波证监局对董事、高管出具警示函。
案例:XZJN
深主板某公司5%以上股东,2021年12月31日买入公司可转债1,551,852张,成交金额1.55亿元;2022年6月30日卖出公司可转债134,782张,成交金额1,561万元。深交所对5%以上股东出具监管函,浙江证监局对5%以上股东出具警示函。
注:实践中常出现投资者因买入日期理解错误,导致短线交易受到监管处罚。如上述案例,投资者误以为可转债买入时点为可转债申购日(2021年12月24日),2022年6月24日(含当日)后卖出不构成短线交易。但实际上该可转债于2021年12月31日在中国证券登记结算有限责任公司才完成登记。短线交易时间点的认定,一般应当以中国证券登记结算有限责任公司过户登记时间为准,另有规定的除外。
- 股权激励和员工持股计划的实施
第一类限制性股票的授予、股票期权行权、第二类限制性股票的归属属于“买入”,如在“买入”时点的前六个月发生过减持行为,可以暂缓或推迟相应的授予、行权、归属日期。此外,注意在“买入”时点的后六个月,不转让所持股份,否则会触及短线交易。对于股权激励涉及的因未满足行权条件而导致的股份强制性回购,不认定为短线交易的“卖出”。
案例:BLT
科创板某公司监事的配偶于2024年1月31日至2024年11月11日期间存在短线交易行为,通过股权激励计划归属、二级市场集中竞价等方式累计买入公司股票11,770股,卖出股票3,490股。陕西证监局对监事采取监管谈话的监督管理措施。
与股权激励方案不同的是,董高通过参与的员工持股计划实施获取公司股票暂不等同于董高自行买入公司股份,故员工持股计划实施前6个月内卖出股票不触发短线交易;但若员工持股计划到期后存在股份直接划转至董高名下的,应当视为董高买入公司股份。
- 被动平仓
被动平仓造成的被动减持应当认定为“卖出”,特定身份投资者如在“买入”行为前后六个月内股票被强制平仓,构成短线交易。
案例:WBD
创业板某公司5%以上股东于2018年10月15日至10月17日增持公司股份483.08 万股。2019年2月11日、4月15日,因被动平仓分别减持公司股份7.53万股、1,020.81万股,成交金额分别为51.95万元、8,880.46万元。本次短线交易未产生收益,不存在公司董事会收回其所得收益的情形,深交所对5%以上股东给予通报批评处分。
- 约定购回式交易
上市公司的董事、高级管理人员或持有上市公司股份5%以上的股东,将其持有的该上市公司股票进行约定购回式证券交易的,购回交易的期限不得低于6个月,且不得违反法律法规有关短线交易的规定。如果提前购回使得期限低于6个月的,双方同意通过现金了结。
案例:SZGZ
某公司于2013年3月14日与证券公司签订协议,将持有的2,060万股公司股票进行约定购回式证券交易,期限一年,公司需于2014年3月14日购回。但由于公司在2014年1月2日对公司股票进行过减持,公司在2014年7月2日前不能购回公司股票,否则属于短线交易,因此,公司无法按时购回,证券公司对此做违约交易处理。
- ETF申购、赎回
深交所在公开发布的“热线问答”中曾表示,将持有的公司股票申购转为ETF份额后视为短线交易“卖出”行为,在6个月内再将ETF份额赎回转为股票视为短线交易“买入”行为,属于短线交易。
Tip:
《关于完善特定短线交易监管的若干规定(征求意见稿)》目前尚未生效,其中第六条列举的豁免情形尚不能直接作为合规依据,例如上市公司股权激励限制性股票授予、登记或者股票期权行权目前仍被纳入短线交易的监管范畴内,建议在征求意见稿正式生效前,任何涉及短线交易的判断都必须综合现行规则、征求意见稿的立法动向与市场处罚案例,以审慎态度作出结论。
三、短线交易的后果
短线交易的认定采用“无过错责任原则”,无论特定身份投资者主观上是否有故意或过失,抑或不法意图,也不论是否利用内幕消息或是否获利,只要特定身份投资者在六个月内买卖证券,就认定为短线交易行为,追究其法律责任。除此之外,特定身份投资者涉及特定短线交易行为的,所得收益归该公司所有,特定身份投资者未主动归还公司的,公司董事会应当收回其所得收益。
- 交易所纪律监管措施及纪律处分
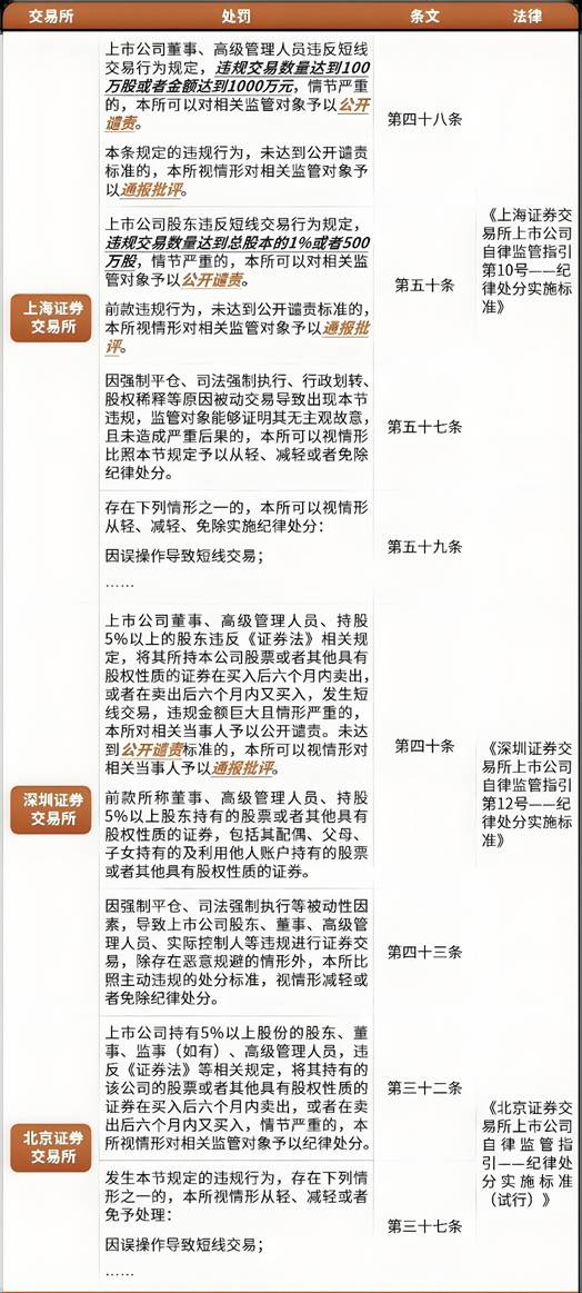
证券交易所对于短线交易行为,一般根据违规金额对相关责任人予以关注函、监管函等自律监管措施以及通报批评、公开谴责等纪律处分。案情严重的,将提请证监会立案调查核实,并由证监会予以行政处罚。

- 证监会处罚
特定身份投资者涉嫌违反特定短线交易行为规定的,证监会依法采取责令改正、监管谈话、出具警示函等措施或者依照《证券法》第一百八十九条予以处罚。
《中华人民共和国证券法》
第一百八十九条 上市公司、股票在国务院批准的其他全国性证券交易场所交易的公司的董事、监事、高级管理人员、持有该公司百分之五以上股份的股东,违反本法第四十四条的规定,买卖该公司股票或者其他具有股权性质的证券的,给予警告,并处以十万元以上一百万元以下的罚款。
违反特定短线交易行为规定,主动向中国证监会报告尚未掌握的违法行为,或者及时向上市公司缴纳全部所得收益的,应当依据《行政处罚法》有关规定,从轻、减轻或者不予行政处罚。
案例分析
某高级管理人员配偶存在短线交易公司股票的行为,交易情况如下:

根据沪市监管口径,违规交易量、违规金额计算方式如下,交易所将结合具体情形,对高管进行处罚。
违规交易量:以单边成交股数最小者作为违规交易数量。上述交易区间买入股票数量合计50,000股,卖出股票数量合计25,000股,因此违规交易数量为25,000股。
违规交易金额:涉案区间内买入及卖出交易分别统计并按成交顺序进行配对,选取违规交易数量对应的实际买入成交金额或卖出成交金额的较高者作为违规交易金额。

违规交易数量对应的实际买入成交金额为220,250元,实际卖出成交金额为227,500元,因此违规交易金额为227,500元。
根据《关于短线交易获利金额计算标准的通知》,上市公司根据本次短线交易获利金额收回其全部收益,获利金额计算如下:
采用“最高卖价减最低买价法”计算,即将涉案区间内买入及卖出交易分别单列,以最高卖出价与最低买入价相匹配,次高卖出价与次低买入价相匹配,依次计算收益,直至全部匹配完成。单次匹配的买入和卖出的股数应当相同,如有差额,顺延至下次计算,直至结束。印花税、登记过户费和交易佣金等税费按实际发生金额计算并扣减。

故本次短线交易获利金额为8,960元,上市公司董事会应当全部收回。
在资本市场常态化严监严管的背景下,短线交易的合规底线,已是一条不容试探、必须坚守的“高压线”。守牢这条底线,需要各方主体协同发力:上市公司须承担起首要管理责任,通过完善事前告知、强化任职前提示与定期培训等机制,将特定身份投资者的持股与变动纳入系统化、全流程管理;而特定身份投资者应当牢记“间隔6个月”的红线,持续学习并加强对短线交易规则的理解,从源头上杜绝短线交易违规行为的发生。



