
国有私募基金收购上市公司注意事项及常见问题汇总、合规要点、实操指南梳理
一、私募基金的类型和投资方向
二、上市公司股份收购方式
三、股权基金备案
四、重点注意事项
五、国资相关问题汇总
PART.01
私募基金的类型和投资方向
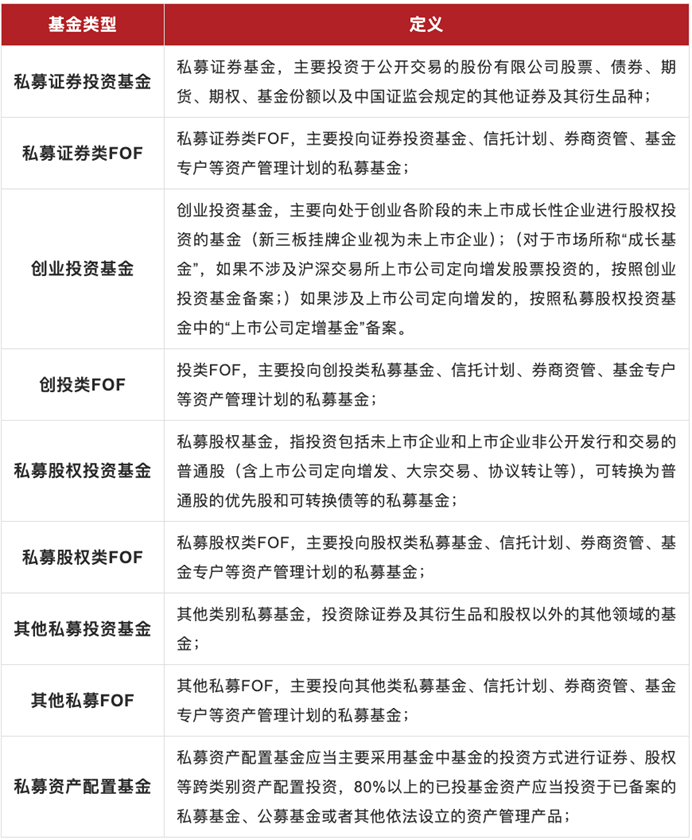
私募基金根据投资方向划分,可以分为私募证券投资基金、私募股权基金和其他类基金,这其中又包括基金(子基金)和母基金(FOF基金)两类。
下表汇总了中基协产品备案系统对于私募基金类型的详细定义。

可以看出:
1. 私募证券投资基金和私募证券类FOF可以直接或间接投资于公开交易的上市公司股票(即二级市场);
2. 私募股权投资基金和私募股权类FOF直接或间接投向上市公司非公开发行和交易的普通股,包括上市公司定向增发、大宗交易、协议转让等。
PART.02
上市公司股份收购方式
收购上市公司股份主要包括以下几种方式:
(一)协议收购
协议收购是指收购人与上市公司个别股东达成协议,以场外交易形式收购其所持有的上市公司股份并进而实现控制上市公司的收购方式。
通常情况下,协议收购对应的收购比例低于等于上市公司的30%股份,收购人拟通过协议方式收购一个上市公司的股份超过30%的,超过30%的部分,应当改以要约方式进行。
协议收购属于非公开交易收购,可以由股权类基金参与。
收购方为获得实际控制权,协议收购常常会伴随表决权委托等安排。
(二)要约收购
投资者自愿选择以要约方式收购上市公司股份的,可以向被收购公司所有股东发出收购其所持有的全部股份的要约(全面要约),或者部分股份的要约(部分要约)。通常要约收购指收购上市公司股份超过30%的情况。
要约收购属于公开交易收购,可以由证券类基金参与。
(三)间接收购
间接收购上市公司,是指投资人未直接持有上市公司股份,但通过收购上市公司股东间接取得该股东所持的上市公司股份。
该方式往往也是对表决权委托等方式的补充,保障未来控制权稳定。
(四)远期交割
如果上市公司大股东存在限售情形,一次性无法交易足够的股权,收购方可以选择远期交割方式,约定股份在流通后,转让给收购方,并提前约定未来交易价格。
(五)定向增发
定向增发也称为定向募集,指上市公司向符合条件的少数特定投资者非公开发行股份的行为。中国证监会规定:定向增发发行对象不得超过35人,发行价不得低于市价的80%,发行股份6个月内(大股东认购的则为18个月)不得转让,募资用途需符合国家产业政策、上市公司及其高管不得有违规行为等。
(六)承债式收购
指在股权并购中,收购方承担上市公司的债务作为其购买股权对价的部分或全部。
通过该方式,收购方可以实现低价收购上市公司股权。
PART.03
股权基金备案
为响应监管机构支持上市公司收购的政策,中基协设置有专门的绿色通道为投资上市公司的基金提供产品备案,基金产品备案类型为股权类上市公司并购基金。PART.04
重点注意事项
(一)信息披露
收购比例达到上市公司股份的5%时,收购方应当在3日内编制权益变动报告书,向中国证监会、证券交易所提交书面报告,通知该上市公司,并予公告。
(二)锁定期
私募基金在多数情况下仅作为重组交易中标的公司的财务投资人,通常不属于上市公司控股股东、实际控制人或者其控制的关联人及特定对象通过认购发行的股份取得上市公司的实际控制权的情形,因此其作为标的公司股东所适用的锁定期主要取决于其取得标的公司股权的时间。
(三)存续期
为确保锁定期安排得到落实,《上交所重组自查表》与《深交所重组审核要点》均要求核查私募基金的存续期安排与其在重组交易中的锁定期安排的匹配性及合理性,证券交易所也会在反馈中提出“是否存在存续期到期前合伙企业无法续期的可能,保障上述交易对方存续期与锁定期匹配性的措施及其充分性、有效性,存续期安排是否合理”等问询。
(四)后续股份减持
《上市公司股东、董监高减持股份的若干规定》及交易所相关实施细则,对上市公司大股东(包括控股股东、持股比例5%以上的其他股东)减持,以及大股东以外的股东(即特定股东)减持所持有的IPO前股份、上市公司非公开发行股份(即特定股份)作出了相关限制。
《上市公司证券发行管理办法》规定,“依据本办法通过非公开发行股票取得的上市公司股份,其减持不适用《上市公司股东、董监高减持股份的若干规定》的有关规定”。现行有效的《上市公司证券发行注册管理办法》延续了类似的规定,即通过参与上市公司“定增”取得的股份不适用《减持规则》。
(五)业绩承诺及补偿
根据《重组管理办法》第35条规定,重组交易中,标的公司股东必须进行业绩承诺的前提为同时满足以下两个条件:
1、交易定价参考了基于未来收益预期的评估方法(如收益现值法、假设开发法等)。
2、上市公司向控股股东、实际控制人或者其控制的关联人购买资产,或者交易导致上市公司控制权发生变更。
对于不属于上述情形的重组交易,现行法律法规对于标的公司股东是否需要进行业绩承诺没有强制性要求,上市公司与标的公司股东可以根据市场化原则,自主协商是否采取业绩补偿安排。
(六)定价差异化
在重组交易中,通常标的公司各股东所持股权所适用的估值是相同的,但基于机构投资者的特殊退出诉求等因素,也存在定价差异化安排的情形。
(七)穿透核查与股东超200人
1. 穿透核查
《公开发行证券的公司信息披露内容与格式准则第26号——上市公司重大资产重组(2023第二次修正)》、《上交所重组自查表》及《深交所重组审核要点》均要求在重组交易中对私募基金应穿透核查至“最终出资人”,并且依据重组交易完成后、私募基金是否为上市公司第一大股东或持股百分之五以上股东提出不同的核查要求。关于“最终出资人”应穿透核查至何种程度并无明确规定。
2. 200人问题
发行对象是否超过200人是区分该笔发行是否构成公开发行的判断标准。已备案的私募基金可以作为一名投资者计算。但是恶意规避投资者数量限制的情形除外。
PART.05
国资相关问题汇总
(注:本节内容摘录自国资委官网)
【问题1】国有企业转让有限合伙企业财产份额是否适用32号文(《企业国有资产交易监督管理办法》)?
【回答】:《企业国有资产交易监督管理办法》(国资委 财政部令第32号)适用范围是依据《中华人民共和国公司法》设立的公司制企业。国有企业转让有限合伙企业份额的监督管理另行规定。
【问题2】关于国资基金转让持有的股权是否进场交易问题。对于管理人为国资全资或控股且存在国有LP的合伙制私募股权基金,在将基金所持的股权依投资协议约定转让、或采取市场化方式转让给第三方时,上述股权转让行为是否需要进场交易?
【回答】:《企业国有资产交易监督管理办法》(国务院国资委 财政部令第32号,以下简称32号令)规范的对象是依据《中华人民共和国公司法》设立的公司制企业,不包括有限合伙企业,有限合伙企业对外投资的企业股权转让不在32号令规范范围内。实践中,鼓励有限合伙企业对外投资的企业股权转让通过产权交易机构挂牌转让。
【问题3】国资委间接持有我们公司约48的股权。现在我们公司的下属子公司(我们持有该子公司60的股权),想请问如果我们的子公司转让股权,是否需要适用32号令?
【回答】:《企业国有资产交易监督管理办法》中规定适用范围包括:履行出资人职责的机构、国有及国有控股企业、国有实际控制企业转让其对企业各种形式出资所形成权益的行为,您咨询的子公司转让股权问题,还要看该公司是否是国有实际控股企业,如果是实际控股,就适用该办法。
【问题4】国有资产无偿划转是否需要审计与评估?
【回答】:根据《关于印发<企业国有产权无偿划转管理暂行办法>的通知》(国资发产权〔2005〕239号)规定,划转双方应当组织被划转企业按照有关规定开展审计或清产核资,以中介机构出具的审计报告或经划出方国资监管机构批准的清产核资结果作为企业国有产权无偿划转的依据。
【问题5】有限合伙企业国有权益登记的过渡期怎样办理相关手续?
【回答】:一是《有限合伙企业国有权益登记暂行规定》印发前占有的有限合伙企业国有权益需要登记,登记时间应按照各地国资委要求办理。二是我委于2020年1月3日印发《关于印发<有限合伙企业国有权益登记暂行规定>的通知》(国资发产权规(2020)2号,以下简称《暂行规定》),其中规定有限合伙企业国有权益登记应当在相关情形发生后30个工作日内办理,因此在《暂行规定》印发之日后未登记的有限合伙企业国有权益需部分转让的,不可以在转让完成后一并进行登记,应按规定先办理占有登记,再办理变更登记。
【问题6】在一家国有控股公司中,如果非国资股东转让股份给国资股东,请问这种情形下需要进场公开交易吗?
【回答】:根据《企业国有资产交易监督管理办法》(国资委 财政部令第32号,以下简称32号令)第三条第一款,企业产权转让是指履行出资人职责的机构、国有及国有控股企业、国有实际控制企业转让其对企业各种形式出资所形成权益的行为。32号令中企业产权转让行为规范的主体是转让方,即转让方是履行出资人职责的机构、国有及国有控股企业、国有实际控制企业的,其转让所持企业股权应当按照32号令相关规定进场交易。因此,非国有股东转让所持国有企业股权的行为不属于32号令的规范范畴。
【问题7】关于32号令第十三条“通过产权市场公开进行”中“产权市场”的定义范围?是否仅限地方产权交易中心?“新三板”是否在该范围内?持有的新三板挂牌企业股权转让,还需要进场交易吗?
【回答】:一、根据《企业国有资产交易监督管理办法》(国务院国资委 财政部令第32号,以下简称32号令)中“产权市场”是指省级以上国资监管机构在全国范围内选择开展企业国有资产交易业务的产权交易机构。地方国有企业处置国有资产应当按规定在本级国资监管机构选择的产权交易机构进行。
二、新三板挂牌企业为非上市公司,国有及国有控股企业、国有实际控制企业持有的新三板挂牌企业股份转让应按照32号令等有关规定,履行资产评估及备案程序,在产权交易机构公开进行。
【问题8】《上市公司国有股权监督管理办法》是否适用于金融企业?
【回答】:根据《上市公司国有股权监督管理办法》(国资委 财政部 证监会令第36号)有关规定,国有或国有控股的专门从事证券业务的证券公司及基金管理公司转让、受让上市公司股份,不适用《上市公司国有股权监督管理办法》。
【问题9】境外基金国有股东标识是否参考合伙企业认定?如否,是否有认定标准?
【回答】:一、股份公司拟首次在证券交易所发行股票并上市,其股东符合《上市公司国有股权监督管理办法》(国资委 财政部令第36号)第三条和第七十四条规定情形的,由国有资产监督管理机构进行标识管理。
二、我委未出台文件对有限合伙企业的国有或非国有性质进行界定。
三、涉及境外基金,建议按照上述规定,结合实际情况判定。
【问题10】《上市公司国有股权监督管理办法》即36号令是否适用于H股上市公司国有股东所持有的内资股?
【回答】:符合《上市公司国有股权监督管理办法》第三条规定情形的国有股东、符合第七十四条规定情形的境内外企业,所持上市公司股权(含H股上市公司的内资股)的变动,适用《上市公司国有股权监督管理办法》。
【问题11】国家电力投资有限公司本部(在北京注册)准备把收境外全资二级子公司(香港注册)的分红款,作为资本金注资给另外一个境外全资二级子公司(香港注册)。该笔款项不跨境,但属于国家电力投资有限公司本部(在北京注册)注资给子公司的资金。请问是否需要报备?
【回答】:中央企业的全资子公司进行境外投资也视为该中央企业的境外投资,因而应遵守《中央企业境外投资监督管理办法》的规定,应通过母公司向国资委进行报备。
【问题12】股份公司拟在香港或境外证券交易所首次申请发行股票并上市,是否需要申请办理股东标识管理?办理国有股东标识管理需提供哪些材料?股份公司有多个国有股东,如何申请办理股东标识管理?
【回答】:需要。
股份公司的国家出资企业产权登记表(证)、股份公司各国有股东的国家出资企业产权登记表(证)、股份公司最近一期年度审计报告、律师事务所出具的股份公司股东情况的法律意见书等。
股份公司国有股东标识由持股比例最大的国有股东负责向本级国有资产监督管理机构申报。国有股东持股比例相同的,可以由相关股东协商后确定其中一家股东负责申报工作,其他国有股东配合提供所需的文件资料。
【问题13】请问国有企业收购境外上市公司是否适用36号令(《上市公司国有股权监督管理办法》)?
【回答】:国有股东收购境外上市公司属于《上市公司国有股权监督管理办法》(国资委 财政部 证监会令第36号,以下简称36号令)规定的受让上市公司股份情形,适用36号令规定。
【问题14】境外国有企业对其境外控股子公司增资,是否需要按照32号令的要求,由境外国有企业的国家出资企业决定?
【回答】:按照《中央企业境外国有产权管理暂行办法》(国务院国资委令 第27号)第十一条规定,中央企业境外国有产权转让等涉及国有产权变动的事项,由中央企业决定或者批准。其中,中央企业重要子企业由国有独资转为绝对控股、绝对控股转为相对控股或者失去控股地位的,应当报国资委审核同意。地方国有企业境外产权变动管理建议咨询所属国资监管机构。
【问题15】中央企业子企业拟首次发行境外上市外资股(H股)并同步申请境内未上市股份“全流通”,除根据《上市公司国有股权监督管理办法》办理国有股东标识(即国有股权管理)外,是否涉及其他国资监管程序?
【回答】:该企业首次发行境外上市外资股并同步申请境内未上市股份“全流通”应遵照证券监管规定执行,目前国资监管政策无其他规定。



