
导语
拟境内上市型企业作为以A股上市为明确终极目标的主体,其股权架构重组贯穿公司从初创到申报上市的全生命周期,既是适配不同发展阶段的战略调整,更是满足境内上市监管要求、扫清资本路径障碍的核心举措。与家族传承型、被并购型企业不同,此类企业的股权架构设计与优化始终围绕上市目标展开,需兼顾合规性、资本运作效率、风险隔离与激励效能,每一步调整都对后续IPO申报、市值管理产生深远影响。
01. 拆分型子公司简介
尽管很多企业家在创业之初已经进行过股权顶层规划,但公司的发展总会遭遇很多始料不及的情况。在现实世界里,几乎所有成功的公司都经历过股权架构的调整。
对于股权架构调整前后,实际控制人没有发生变化的情形,我们称之为“重组”;如果实际控制人发生了变化,我们称之为“并购”。
接下来主要讨论股权架构重组的话题。股东对公司进行股权架构重组可能是为了符合上市监管要求(最常见的是规范关联交易和解决同业竞争),也可能是为了风险隔离、财富传承、分家析产、税收筹划、市值管理等需要。
在企业家心中,公司的终极归宿有3种情形:上市、家族传承、被并购(包括管理层收购)。因此,我们可以把企业简单分为3类:
第一类为拟上市型。拟上市型企业又分为拟境内上市型企业和拟境外上市型企业。该类公司从创业之初,创始人目标就非常明确,公司未来要上市。围绕着上市的目标,企业根据不同的发展阶段做出不同的股权架构设计及调整。
第二类为家族传承型。该类公司的创始人不考虑上市,这类公司的股权架构多是闭合型的,股权也多在家族内传承。
第三类为被并购型。创始人原本计划上市,或者让子女接班,但随着公司规模越来越大,创始人年龄越来越大,而二代子女不愿意接班,于是把企业卖掉。
本篇文章,我们将从时间和空间两个维度来解析第一类企业中的拟境内上市型企业。
从时间维度,我们将按一家公司从创立、扩张到上市的时间轴,标记重要的股权架构重组步骤。
从空间维度,我们对每个关键的股权架构重组步骤,进行法律、财税、商业、资本的四维剖析。
02. 拟境内上市型企业
我们以一家A股上市公司X为例,讨论其实际控制人张三在境内上市前进行的一系列股权架构调整。该公司在上市前共经历了17个阶段。
第一阶段
公司初始创立
这个阶段是公司的初创期,股权架构为张氏夫妻直接持股,注册资本100万元,全部实缴。张三持股70%,张三之妻持股30%(见图1)。

图1 第一阶段股权架构图
此时的X公司尚属于夫妻店,没有完整的治理结构。
第二阶段
引入创业伙伴
在这个阶段中,公司依然处于创业期,但张三找到了愿意与自己共担风险、共享利润的创业伙伴李四和王五。
李四和王五以每注册资本1元的价格受让了张三妻子持有的股权,张三妻子退出公司。该阶段股权架构变化如图2所示。
在拆分前,海底捞餐厅的火锅底料产品的运营主体为“四川海底捞”的6家分公司(成都分公司、北京食品分公司、上海嘉定分公司、咸阳分公司、郑州高新区分公司及北京销售分公司)及郑州蜀海,其中郑州蜀海及海底捞成都分公司主要生产复合调味料,而其他5家分公司主要向海底捞餐厅及其他独立第三方经销商销售复合调味料。
调料业务拆分前的股权架构如图1所示。

图2 第二阶段股权架构变化图
虽然有了创业伙伴,但由于张三拥有绝对的控股权,一股独大,加之股东们的公司治理意识淡薄,尚处于以信赖作为股权合作基础的阶段,所以公司章程形同虚设,公司未成立董事会,仅为了工商登记的需要,设立了一名执行董事。
第三阶段
创业伙伴退出
在创业过程中,王五由于与张三和李四理念不合,退出公司。
经历过股权纠纷后,张三和李四意识到公司治理的重要意义,开始完善公司章程,并经过协商,由张三将王五的股权收回后作为股权激励池,留待激励员工(见图3)。

图3 第三阶段股权架构变化图
1、该步骤的具体操作
(1)设立有限合伙甲作为持股平台
该持股平台由张三作为普通合伙人(GP),持有合伙企业份额为1%。公司的财务经理姜先生作为有限合伙人(LP),持有合伙企业份额为99%。
姜经理为代持合伙企业份额(其认缴合伙企业份额的资金来源于张三赠与),待公司实施股权激励时,将其代持份额过户给激励对象。
(2)王五将其股权转让给有限合伙甲
王五与有限合伙甲签订《股权转让协议》,协议约定,王五将X公司10%的股权转让给有限合伙甲,每注册资本价格为3元。X公司至工商局办理变更登记。
2、该步骤的注意事项
(1)股权转让税收
本次股权转让行为涉及的税种包括个人所得税和印花税。
个人所得税。王五以30万元的价格转让其持有的X公司10%的股权,王五受让股权的成本为10万元,取得股权转让收益20万元。根据《个人所得税法》的规定,王五应按20%的税率缴纳个人所得税,即20×20%=4(万元)。该个人所得税的纳税地点为X公司主管税务机关,由有限合伙甲在支付股权转让款时代扣代缴。
印花税。根据《印花税法》规定,股权转让协议属于产权转移书据,需要按协议所载股权转让价款的万分之五贴花。转让方王五和受让方有限合伙甲均需缴纳印花税。
(2)股权代持行为
王五退出持股时,受让股权的主体是作为员工持股平台的有限合伙甲。该员工持股平台为预留的股权,具体分成两部分:“已经授予公司3名高管但尚未行权的期权”和“计划未来授予员工的股权”。
我国《公司法》秉承的是大陆法系的精神与原则,公司实行的是“认缴资本制”,公司所有的股权/股份都必须得到股东的认缴,不允许存在未被股东认缴的“无主”股权。
因此,为员工期权计划预留出来的股权在员工还没有行权时,需要有一个实体先代为持有,本案例中该代持人为公司财务经理姜先生。
对于代持行为,我国现行法律认可股权代持合同的合法性。
但是,如果公司拟在我国境内上市,则必须在向证监会申报资料前解除代持关系。在实务中,是否存在股权代持关系一向是证监会对IPO公司核查的重点。
第四阶段
直接架构变混合架构
经过一段时间的发展,X公司的商业模式日渐成熟,公司运营步入正轨,张三和李四制定了公司五年在A股上市的资本规划。
为了方便后续的资本运作,两人决定将部分自然人直接持股调整为通过控股公司间接持股。股权架构变化如图4所示。

图4 第四阶段股权架构变化图
1、该步骤的具体操作
第一步:张三家族(指张三和张三之子)设立控股公司B。
第二步:李四和控股公司B共同设立控股公司A。
第三步:张三和李四将持有X公司股权注入控股公司A。
2、该步骤的注意事项
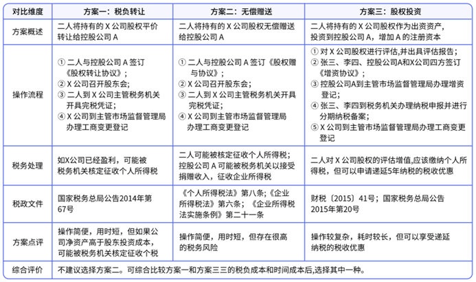
(1)自然人平价转让股权的个人所得税
如果张三和李四将持有的部分X公司股权以成本价(1元/注册资本)转让给控股公司A(见图5),并未获得股权转让收益,是否需要缴纳个人所得税呢?

图5 股权架构调整前后对比
答案为不一定。
从2009年开始,国家税务总局开始重视资本交易中的个人所得税避税问题,几年内先后下发了一系列文件。这些文件的思路一脉相承,对自然人平价或低价的股权转让行为给予严格监管。2019年1月1日开始实施的《个人所得税法》,更是增加了“先税务再工商”的反避税措施。
根据国家税务总局公告2014年第67号(以下简称“67号文”)的规定,如果在本次股权转让过程中,张三和李四申报的股权转让收入“明显偏低”且“无正当理由”,税务机关有权核定二人的股权转让收入。如果税务机关启动核定征收模式,二人可能在没有股权转让收益的情况下被征收个人所得税。
那么何为股权转让收入“明显偏低”呢?67号文规定 :
符合下列情形之一,视为股权转让收入明显偏低:
(一)申报的股权转让收入低于股权对应的净资产份额的。其中,被投资企业拥有土地使用权、房屋、房地产企业未销售房产、知识产权、探矿权、采矿权、股权等资产的,申报的股权转让收入低于股权对应的净资产公允价值份额的;
(二)申报的股权转让收入低于初始投资成本或低于取得该股权所支付的价款及相关税费的;
(三)申报的股权转让收入低于相同或类似条件下同一企业同一股东或其他股东股权转让收入的;
(四)申报的股权转让收入低于相同或类似条件下同类行业的企业股权转让收入的;
(五)不具合理性的无偿让渡股权或股份;
(六)主管税务机关认定的其他情形。
但股权转让收入“明显偏低”并非一定被核定收入,尚需满足第二个条件“无正当理由”,那么何为“正当理由”呢?67号文规定 :
符合下列条件之一的股权转让收入明显偏低,视为有正当理由:
(一)能出具有效文件,证明被投资企业因国家政策调整,生产经营受到重大影响,导致低价转让股权;
(二)继承或将股权转让给其能提供具有法律效力身份关系证明的配偶、父母、子女、祖父母、外祖父母、孙子女、外孙子女、兄弟姐妹以及对转让人承担直接抚养或者赡养义务的抚养人或者赡养人;
(三)相关法律、政府文件或企业章程规定,并有相关资料充分证明转让价格合理且真实的本企业员工持有的不能对外转让股权的内部转让;
(四)股权转让双方能够提供有效证据证明其合理性的其他合理情形。
在本案例中,X公司已经开始盈利,并有数百万元的未分配利润,此时公司每注册资本对应的净资产已为6元。张三和李四的股权转让价格低于股权对应的净资产份额,将被认定为“明显偏低”。
而且,二人将股权转让给控股公司A,也不属于67号文中的“正当理由”,所以,二人即使是平价转让也有可能被税务机关核定征收个人所得税。
(2)将直接架构调整为间接架构的路径
张三和李四将原个人持有的X公司股权调整为通过控股公司A间接持股,除了股权转让,是否还有其他方案呢?
答案是:有。
个人持股架构变为公司持股架构有3种路径:股权转让、无偿赠送、股权投资。表1为3种路径的比较。
表一 股权架构调整的3种路径对比

在本案例中,由于X公司评估增值较高,张三和李四应优先选择方案三:股权投资。
第五阶段
实施员工股权激励
在X公司创业之初,曾授予3名高管期权,等待期为3年。如今该期权已到行权期,3名高管选择行权,行权价格为3元/注册资本。
同时,X公司又启动新一轮股权激励计划,共授予20名管理层和核心技术人员限制性股权,授予的价格为6元/注册资本。上述员工均通过有限合伙甲间接持股。
同时,张三为了与合伙企业进行风险隔离,将普通合伙人更换为自己设立的有限公司W,如图6所示。

图6 第五阶段股权架构变化图
针对本次股权激励,X公司需关注以下要点。
1.需判定是否构成股份支付
根据《企业会计准则第11号——股份支付》,股份支付是指企业为获取职工和其他方提供服务而授予权益工具或者承担以权益工具为基础确定的负债的交易。现有法律法规对股份支付的规定包括:
(a)会计法规的规定
《监管规则适用指引——会计类第1号》规定,“企业集团(由母公司和其全部子公司构成)内发生股份支付交易的,接受服务企业应确认股份支付费用”。上述规定虽然是针对上市公司的,但其原理同样适用于非上市公司。
(b)证监会的规定
《证券期货法律适用意见第17号》发行人信息披露要求:
发行人应当在招股说明书中充分披露期权激励计划的有关信息:
(1)期权激励计划的基本内容、制定计划履行的决策程序、目前的执行情况;
(2)期权行权价格的确定原则,以及和最近一年经审计的净资产或者评估值的差异与原因;
(3)期权激励计划对公司经营状况、财务状况、控制权变化等方面的影响;
(4)涉及股份支付费用的会计处理等。”
中介机构核查要求:
保荐机构及申报会计师应当对下述事项进行核查并发表核查意见:
(1)期权激励计划的制定和执行情况是否符合以上要求;
(2)发行人是否在招股说明书中充分披露期权激励计划的有关信息;
(3)股份支付相关权益工具公允价值的计量方法及结果是否合理;
(4)发行人报告期内股份支付相关会计处理是否符合《企业会计准则》相关规定。”
《监管规则适用指引——发行类第5号》规定:
确定公允价值,应综合考虑以下因素:
(1)入股时期,业绩基础与变动预期,市场环境变化;
(2)行业特点,同行业并购重组市盈率、市净率水平;
(3)股份支付实施或发生当年市盈率、市净率等指标;
(4)熟悉情况并按公平原则自愿交易的各方最近达成的入股价格或股权转让价格,如近期合理的外部投资者入股价,但要避免采用难以证明公允性的外部投资者入股价;
(5)采用恰当的估值技术确定公允价值,但要避免采取有争议的、结果显失公平的估值技术或公允价值确定方法,如明显增长预期下按照成本法评估的净资产或账面净资产。判断价格是否公允应考虑与某次交易价格是否一致,是否处于股权公允价值的合理区间范围内。
(c)X公司的判定
根据上述规定,本次员工通过持股平台入股X公司,是否会被认定为股份支付,取决于如何认定X公司股权的“公允价值”。
“公允价值”的认定比较复杂,在实践中,券商和会计师事务所主要根据《企业会计准则第39号——公允价值计量》《企业会计准则第11号—股份支付》《监管规则适用指引——发行类第5号》相关规定进行判断。
在本案例中,由于X公司距离IPO申报期较远,要求较为宽松,且最近各方无达成的其他入股价格或股权转让价格,亦无合理的外部投资者入股价格,所以可以将X公司净资产价格作为“公允价值”。
2.被认定为股份支付的影响
(a)对X公司净利润的影响
根据《企业会计准则》要求,一旦被认定为股份支付,X公司需对转让股权的公允价值扣除股东入股成本的差额进行如下会计处理:
借:管理费用——工资薪金
贷:资本公积——其他资本公积
上述会计处理将减少X公司净利润。
(b)对员工个人所得税的影响
如果被认定为股份支付,则本次入股员工需缴纳个人所得税。
根据财税〔2016〕101号文 ,符合条件的股权激励经向主管税务机关备案,可享受递延纳税税收优惠,即员工在取得股权激励时可暂不纳税,递延至转让该股份时纳税。
享受递延纳税政策的非上市公司股权激励(包括股票期权、股权期权、限制性股票和股权奖励,下同)须同时满足以下条件:
1.属于境内居民企业的股权激励计划。
2.股权激励计划经公司董事会、股东(大)会审议通过。未设股东(大)会的国有单位,经上级主管部门审核批准。股权激励计划应列明激励目的、对象、标的、有效期、各类价格的确定方法、激励对象获取权益的条件、程序等。
3.激励标的应为境内居民企业的本公司股权。股权奖励的标的可以是技术成果投资入股到其他境内居民企业所取得的股权。激励标的股票(权)包括通过增发、大股东直接让渡以及法律法规允许的其他合理方式授予激励对象的股票(权)。
4.激励对象应为公司董事会或股东(大)会决定的技术骨干和高级管理人员,激励对象人数累计不得超过本公司最近6个月在职职工平均人数的30%。
5.股票(权)期权自授予日起应持有满3年,且自行权日起持有满1年;限制性股票自授予日起应持有满3年,且解禁后持有满1年;股权奖励自获得奖励之日起应持有满3年。上述时间条件须在股权激励计划中列明。
6.股票(权)期权自授予日至行权日的时间不得超过10年。
7.实施股权奖励的公司及其奖励股权标的公司所属行业均不属于《股权奖励税收优惠政策限制性行业目录》范围。公司所属行业按公司上一纳税年度主营业务收入占比最高的行业确定。
X公司股权激励对象因是通过有限合伙甲间接持股,实务中能否享受递延纳税政策目前存在争议。
(c)对X公司企业所得税的影响
根据国家税务总局公告2012年第18号文的规定,对股权激励计划实行后立即可以行权的以现金结算的股份支付,上市公司可以根据实际行权时该股票的公允价格与激励对象实际行权支付价格的差额,计算当年上市公司工资薪金支出,依照税法规定进行税前扣除。
X公司股权激励是间接持股模式,所形成的股份支付费用能否在企业所得税前扣除,目前存在争议。
(d)股份支付确认的费用是否作为经常性损益
《公开发行证券的公司信息披露解释性公告第1号——非经常性损益(2023年修订)》 关于非经常性损益的定义如下:
非经常性损益是指与公司正常经营业务无直接关系,以及虽与正常经营业务相关,但由于其性质特殊和偶发性,影响报表使用人对公司经营业绩和盈利能力做出正常判断的各项交易和事项产生的损益。
《监管规则适用指引——发行类第5号》规定:
股份立即授予或转让完成且没有明确约定等待期等限制条件的,股份支付费用原则上应一次性计入发生当期,并作为偶发事项计入非经常性损益。设定等待期的股份支付,股份支付费用应采用恰当方法在等待期内分摊,并计入经常性损益。
本次X公司在IPO申报期内将股份支付一次性确认为费用,可以作为非经常性损益。
第六阶段
上下游资源方入股
为了与营销渠道建立更紧密的合作关系,最大程度地激发经销商动力,X公司继内部员工股权激励后推出外部经销商持股计划,如图7所示。

图7 第六阶段股权架构图
注:图13-7~图13-19中的W公司为同一家公司。
在实践中,很多企业都倾向于在上市前引入上游供应商或者下游渠道商作为战略股东,以股权为纽带绑定产业链资源,实现协同发展并共同分享上市利益。但需要注意,如果处理不好,该上下游入股可能会形成上市障碍。
特别提示,拟上市公司引入上下游作为股东需注意以下几点:
1.控制上下游股东的持股比例在5%以内
虽然至今为止没有IPO相关法规规定,持有拟上市公司多少比例的股东会被界定为关联方,但在实践中通常会参考上市公司的规定。
我们建议,上下游股东的持股比例尽量控制在5%以内,比例越低越好。
在本案例中,X公司引入渠道商入股,由于不了解上市规则,导致渠道商的持股比例达到了10%,即使后续经过几轮股权稀释,依然远超5%。
2.上下游股东被认定为关联方
如果上下游股东被认定为关联方,则应注意如下事项:
(a)关联交易符合内部审议程序,包括董事会决议、股东会决议等。
(b)避免不恰当的利益输送,重点关注关联交易金额、占比、定价等。
(c)避免对关联方的重大依赖,重点关注商业模式依存程度、可替代性等。
(d)规范未来关联交易的具体安排。



