
一、股权激励的基础知识
税的相关规定中,针对上市公司和非上市公司的股权激励有特别的规定,因此本篇特别整理。
首先明确股权激励的形式,规定中列举了上市公司股权激励分为几种情况:
(1)股票(权)期权:指公司给予激励对象在一定期限内以事先约定的价格购买本公司股票(权)的权利;
(2)限制性股票:指公司按照预先确定的条件授予激励对象一定数量的本公司股权,激励对象只有工作年限或业绩目标符合股权激励计划规定条件的才可以处置该股权;
(3)股票增值权:指上市公司授予公司员工在未来一定时期和约定条件下,获得规定数量的股票价格上升所带来收益的权利;
(4)股权奖励:指企业无偿授予激励对象一定份额的股权或一定数量的股份。
从股权激励的过程看,可能包括授予、行权、转让、分红、直接给予(股票或现金)等环节。
二、上市公司股权激励个人所得税征税的规定
股权激励目前的个人所得税征税政策的一般性规定总结如下:
(一)计税方法

备注1:以上政策主要针对居民企业,关于非居民企业的税务规定差异较小,未单独整理。
备注2:税〔2005〕35号、国税函〔2006〕902号和财税〔2009〕5号以及国税函〔2009〕461号)有关股权激励个人所得税政策,适用于上市公司(含所属分支机构)和上市公司控股企业的员工,其中上市公司占控股企业股份比例最低为30%。不受上市公司控股企业层级限制。
备注3:新三板公司不属于这里规定的上市公司范畴。
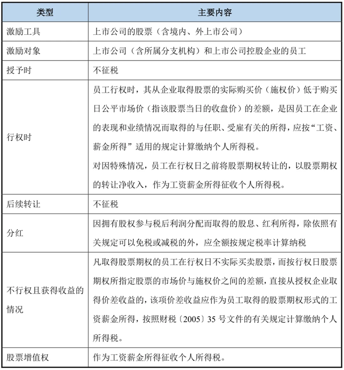
这里顺便总结下不同工具的纳税义务时点:

(二)特殊规定
1、单独计税政策
居民个人取得股票期权、股票增值权、限制性股票、股权奖励等股权激励(以下简称股权激励),符合《财政部 国家税务总局关于个人股票期权所得征收个人所得税问题的通知》(财税〔2005〕35号)、《财政部 国家税务总局关于股票增值权所得和限制性股票所得征收个人所得税有关问题的通知》(财税〔2009〕5号)、《财政部 国家税务总局关于将国家自主创新示范区有关税收试点政策推广到全国范围实施的通知》(财税〔2015〕116号)第四条、《财政部 国家税务总局关于完善股权激励和技术入股有关所得税政策的通知》(财税〔2016〕101号)第四条第(一)项规定的相关条件的,不并入当年综合所得,全额单独适用综合所得税率表,计算纳税。该政策执行至2027年12月31日。
(同样适用于本文章“四、其他非上市公司股权激励个税的特别规定”中的高新技术企业和非上市公司)
2、递延纳税政策
境内上市公司授予个人的股权激励,可自股票期权行权、限制性股票解禁或取得股权奖励之日起,在不超过36个月的期限内缴纳个人所得税。
三、非上市公司股权激励个人所得税征税的规定
这里其他非上市主要指非上市公司拿本公司的股权去进行激励(非上市公司股票),其中发布过一个针对一般非上市公司的系列规定,也发布过一个针对高新技术企业的专门规定。
(一)符合条件的其他非上市公司
非上市公司授予本公司员工的股票期权、股权期权、限制性股票和股权奖励,符合规定条件的,经向主管税务机关备案,可实行递延纳税政策,即员工在取得股权激励时可暂不纳税,递延至转让该股权时纳税;股权转让时,按照股权转让收入减除股权取得成本以及合理税费后的差额,适用“财产转让所得”项目,按照20%的税率计算缴纳个人所得税。
但享受递延纳税政策的非上市公司股权激励须同时满足以下条件:
1.属于境内居民企业的股权激励计划。
2.股权激励计划经公司董事会、股东(大)会审议通过。未设股东(大)会的国有单位,经上级主管部门审核批准。股权激励计划应列明激励目的、对象、标的、有效期、各类价格的确定方法、激励对象获取权益的条件、程序等。
3.激励标的应为境内居民企业的本公司股权。股权奖励的标的可以是技术成果投资入股到其他境内居民企业所取得的股权。激励标的股票(权)包括通过增发、大股东直接让渡以及法律法规允许的其他合理方式授予激励对象的股票(权)。
4.激励对象应为公司董事会或股东(大)会决定的技术骨干和高级管理人员,激励对象人数累计不得超过本公司最近6个月在职职工平均人数的30%。
5.股票(权)期权自授予日起应持有满3年,且自行权日起持有满1年;限制性股票自授予日起应持有满3年,且解禁后持有满1年;股权奖励自获得奖励之日起应持有满3年。上述时间条件须在股权激励计划中列明。
6.股票(权)期权自授予日至行权日的时间不得超过10年。
7.实施股权奖励的公司及其奖励股权标的公司所属行业均不属于《股权奖励税收优惠政策限制性行业目录》范围。公司所属行业按公司上一纳税年度主营业务收入占比最高的行业确定。
(二)高新技术企业
自2016年1月1日起,全国范围内的高新技术企业转化科技成果,给予本企业相关技术人员的股权奖励,个人一次缴纳税款有困难的,可根据实际情况自行制定分期缴税计划,在不超过5个公历年度内(含)分期缴纳,并将有关资料报主管税务机关备案。
个人获得股权奖励时,按照“工资薪金所得”项目,参照《财政部国家税务总局关于个人股票期权所得征收个人所得税问题的通知》(财税〔2005〕35号)有关规定计算确定应纳税额。股权奖励的计税价格参照获得股权时的公平市场价格确定。
四、股权激励的企业所得税问题
我国境内上市的居民企业股权激励的所得税相关规定只只用于上市公司,且限定为上市公司使用本公司股票进行激励,限定在限制性股票、股票期权工具范围。(但规定又给予了一定空间,规定为“在我国境外上市的居民企业和非上市公司,凡比照《管理办法》的规定建立职工股权激励计划,且在企业会计处理上,也按我国会计准则的有关规定处理的,其股权激励计划有关企业所得税处理问题,可以按照上述规定执行。”)
对股权激励计划实行后立即可以行权的,上市公司可以根据实际行权时该股票的公允价格与激励对象实际行权支付价格的差额和数量,计算确定作为当年上市公司工资薪金支出,依照税法规定进行税前扣除。
对股权激励计划实行后,需待一定服务年限或者达到规定业绩条件(以下简称等待期)方可行权的。上市公司等待期内会计上计算确认的相关成本费用,不得在对应年度计算缴纳企业所得税时扣除。在股权激励计划可行权后,上市公司方可根据该股票实际行权时的公允价格与当年激励对象实际行权支付价格的差额及数量,计算确定作为当年上市公司工资薪金支出,依照税法规定进行税前扣除。
五、涉及的主要规定
(一)《财政部 国家税务总局关于个人股票期权所得征收个人所得税问题的通知》(财税〔2005〕35号)
(二)《国家税务总局关于个人股票期权所得缴纳个人所得税有关问题的补充通知》(国税函〔2006〕902号)
(三)《财政部 国家税务总局关于股票增值权所得和限制性股票所得征收个人所得税有关问题的通知》(财税〔2009〕5号)
(四)《国家税务总局关于股权激励有关个人所得税问题的通知》(国税函〔2009〕461号)
(五)《国家税务总局关于个人所得税有关问题的公告》(国家税务总局公告2011年第27号)
(六)《关于将国家自主创新示范区有关税收试点政策推广到全国范围实施的通知》(财税〔2015〕116号)
(七)《关于完善股权激励和技术入股有关所得税政策的通知》(财税〔2016〕101号)
(八)《关于做好股权激励和技术入股所得税政策贯彻落实工作的通知》(税总函〔2016〕496号)
(九)《关于股权激励和技术入股所得税征管问题的公告》(国家税务总局公告2016年第62号)
(十)《关于延续实施上市公司股权激励有关个人所得税政策的公告》(财政部税务总局公告2023年第25号)
(十一)《关于上市公司股权激励有关个人所得税政策的公告》(财政部税务总局公告2024年第2号)
(十二)《关于我国居民企业实行股权激励计划有关企业所得税处理问题的公告》(国家税务总局公告2012年第18号)



