
副董事长刚辞职没多久,就抛出减持计划。
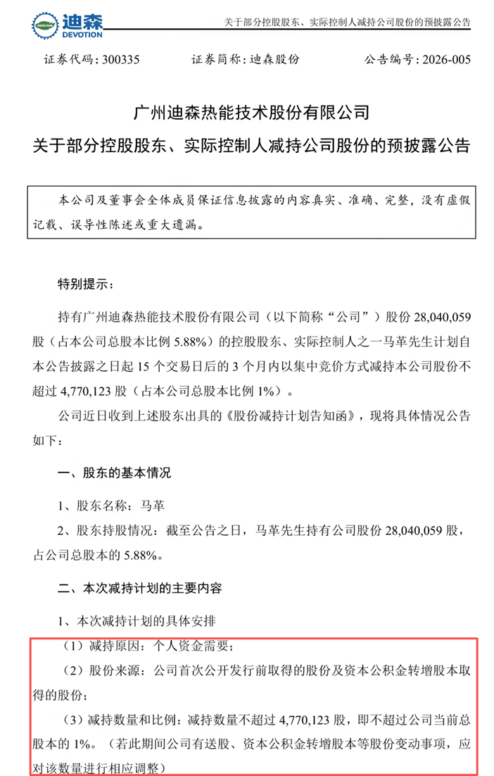
3月22日晚间,迪森股份(300335)发布公告称,公司控股股东、实际控制人之一马革计划自本公告披露之日起15个交易日后的3个月内以集中竞价方式减持本公司股份不超过477.01万股(占公司总股本比例为1%)。


目前,马革持有迪森股份2804万股,占公司总股本的5.88%。
公开资料显示,2026年以来,迪森股份股价涨幅达31.08%。若按照公司3月20日收盘价7.55元/股计算,马革此次减持额度近3601.43万元
迪森股份表示,马革减持原因为个人资金需要,其将根据市场情况、公司股价情况等具体情形决定是否实施本次股份减持计划。本次减持计划存在减持时间、数量、价格的不确定性,也存在是否按期实施完成的不确定性。
就在这份减持公告披露后,迪森股份股价坐上了“过山车”,23日跌7.28%,24日则20%涨停。
值得一提的是,马革刚辞任迪森股份副董事长。
据迪森股份2月6日公告,马革因工作调整原因,经综合考虑,申请辞去公司副董事长职务,辞职后将继续担任公司董事及董事会专门委员会相关职务。
同一天,公司董事长兼总经理常远征也辞去总经理职务,辞职后将继续担任公司董事长及董事会专门委员会相关职务。

迪森股份官网显示,公司创立于1993年,于2012年在深交所上市,公司通过布局清洁能源应用装备、智能舒适家居、能源投资及运营、工业物联网运营及服务等领域,打通全产业链,致力于成为领先的清洁能源综合服务商。
业绩方面,2023年、2024年,迪森股份归母净利润连续两年同比下滑。最新财报显示,2025年前三季度,该公司实现营收7.88亿元,同比增长1.27%;归母净利润6665.89万元,同比增长3.05%。截至2025年9月31日,迪森股份应收账款约为2.93亿元,同比增长14.46%。
迪森股份3月27日收盘报8.52元,下跌6.27%,主力资金净流出1225.04万元。2025年三季报显示,前三季度主营收入7.88亿元,同比上升1.27%;归母净利润6665.89万元,同比上升3.05%。




