
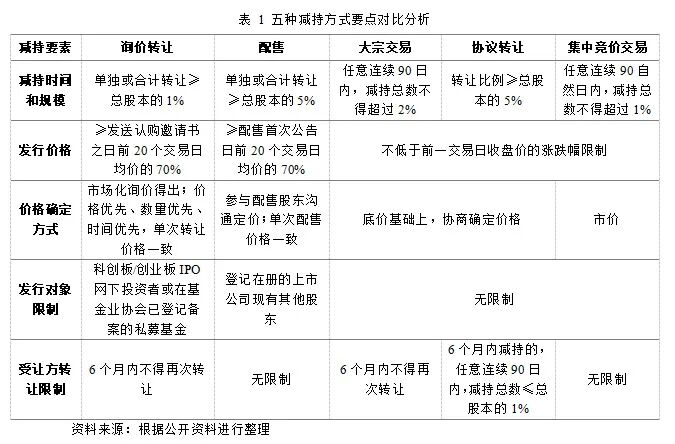
科创板的减持制度经历了一系列的发展历程。最初,为保持市场稳定,科创板在2019年3月发布的《上海证券交易所科创板股票上市规则》中,规定了大股东通过集中竞价、大宗交易及协议转让三种方式减持股份的要求。后于2020年7月3日新增了询价转让方式和配售方式,这一举措在《上海证券交易所科创板上市公司股东以向特定机构投资者询价转让和配售方式减持股份实施细则》中得到了规范。此后,交易所又多次对相关制度进行修订与完善。表1对目前五种减持方式的要点和区别加以总结。
(1)集中竞价:集中竞价通常由普通二级市场投资者作为受让方参与。在这种交易方式中,减持方不得在连续90天内减持超过1%的股份,但并未对受让方进行进一步的限制。若大股东或董事、监事、高级管理人员选择以集中竞价方式减持,必须提前15个交易日公布减持计划,并在减持数量或时间达到一定标准(包括减持比例达到1%以及减持完成)时进行信息披露。此外,交易价格需遵守二级市场的涨跌幅限制。
(2)大宗交易:大宗交易,也被称为大宗买卖,要求达到规定的最低交易数量或金额。在A股市场,单笔交易申报的股份数量不得少于30万股,或交易金额不得少于200万元。大宗交易的进行需要买卖双方达成一致,并经交易所确认成交。此外,大宗交易减持的另一项限制,即在任意连续90日内,减持比例不超过2%。此外,根据2017年中国证监会发布的《上市公司股东、董监高减持股份的若干规定》,大宗交易的受让方同样面临一项限制,即在受让后的6个月内不得转让所受让的股份。大宗交易的价格可以在当日的涨跌幅限制内由买卖双方确定,如果没有涨跌幅限制,交易价格则按照双方协议或者前一交易日的收盘价上下30%或当日最高最低价确定。
(3)协议转让:协议转让是由买卖双方根据协议就交易价格、交易量等关键信息达成一致后进行的股份转让。协议转让规定了单个受让方的受让比例不得低于公司股份总数的5%。通常来说,协议转让的受让方或与出让方存在实际控制关系,或都受同一控制人控制的公司。如果受让方选择在6个月内进行减持,且采用集中竞价交易减持的方式,那么必须遵守在任意连续90日内不得超过1%的减持比例规定。协议转让价格的限制和信息披露要求与大宗交易相同。
(4)询价转让:询价转让由减持股东委托券商与特定投资者协商股份受让意向和减持价格,由券商依照特定原则确定交易方式。上交所规定,减持股东参与询价转让需满足两个要求:首先,拟减持量单独或合计需大于等于公司总股数的1%;其次,股份拟转让价格下限需大于等于减持计划书发布前20个交易日公司股票的交易均价的70%。询价前,券商中介需对减持股东信息进行核查,避免潜在的关联交易情况。所有拟减持股份应由券商中介负责锁定,由证券登记结算公司执行股份锁定。券商中介还负责向至少包括10家公募基金管理公司和5家证券公司在内的机构投资者发送认购邀请书,并依据报价原则确定股份受让方、成交价格、成交数量等信息。受让股份有6个月的锁定期,在此期间不得再次交易。
(5)配售:股东单独或者合计减持股份数量达到上市公司股份总数5%的,可以采取向公司现有其他股东配售的方式进行减持。配售价格由参与配售的股东确定,但不得低于本次配售首次公告日前20个交易日股票交易均价的70%。股份配售变更登记完成后3个交易日内,参与配售的股东应当按照规定,披露配售情况报告书。截至目前,市场暂无配售减持相关先例。




