上市公司董事、高级管理人员股份减持,准备、实施及后续各阶段,核心关注要点与监管规则要求
上市公司董事、高级管理人员股份减持,准备、实施及后续各阶段,核心关注要点与监管规则要求

上市公司董事、高级管理人员股份减持,准备、实施及后续各阶段,核心关注要点与监管规则要求

董事、高级管理人员股份减持合规要点繁多,本文将减持全流程划分为减持前准备、减持实施期间、减持完成后三个阶段,梳理了各阶段核心关注要点与监管法规要求,让我们一起来看看吧~

注意:本文仅针对董事、高管身份的减持限制,若董事、高管同时具备大股东等多重身份,仍需遵守对应主体的减持要求。

一、减持前准备阶段(减持计划制定至计划披露完成)

本阶段核心目标为完成减持计划的合规审查与信息披露,核实董事、高管不存在禁止减持情形,时点覆盖减持计划制定日至公告披露日。

(一)减持主体关注事项

1、自查合规减持资格:对照法规自查是否存在涉嫌违法违规、限售期未届满、窗口期、短线交易限制等禁止/限制减持情形,减持计划是否违反既有承诺。

2、确认减持方案要素信息:确认减持数量、方式(集中竞价、大宗交易等)、时间区间(如减持时间区间不超过3个月)。

3、履行内部告知与文件签署:告知上市公司减持诉求,完成减持告知函等文件签署,承诺严格遵守减持规则,配合公司履行信息披露义务后再实施减持计划。

4、确认账户与交易权限:核实自身证券账户状态是否正常,减持股份是否无冻结、质押等权利限制。

(二)上市公司关注事项

1、完成合规核查:收到减持诉求后,核查减持主体是否存在限制减持情形。确认本次减持计划是否与承诺内容一致,是否存在违反承诺的情形。

2、制定减持方案与额度测算:结合法规要求为减持主体制定详细减持方案及操作注意事项,明确减持节奏与节点。

3、敏感期间提醒与台账建立:提醒减持主体避开窗口期、重大事项筹划期(如有),明确具体敏感时段及禁止操作要求,留存提醒记录。制作减持台账,明确减持监测节点(如90天额度限制、持股比例变动节点等)。

4、公告编制与监管沟通:需按照所属板块格式要求编制减持计划公告,明确减持主体、减持原因、股份来源、减持数量/比例、减持方式、减持时间、减持价格区间等核心信息。减持事项可能涉及窗口指导,需提前与监管沟通。

5、信息披露与舆情管控:减持计划公告披露后,做好舆情监控与应对,避免因减持事项导致公司股价异常波动。

(三)重点核查事项

1、涉嫌违法违规禁止减持情形

根据《上市公司董事和高级管理人员所持本公司股份及其变动管理规则》第四条规定,存在下列情形之一的,上市公司董事和高级管理人员所持本公司股份不得转让

(1)本公司股票上市交易之日起一年内;

(2)本人离职后半年内;

(3)上市公司因涉嫌证券期货违法犯罪,被中国证监会立案调查或者被司法机关立案侦查,或者被行政处罚、判处刑罚未满六个月的;

(4)本人因涉嫌与本上市公司有关的证券期货违法犯罪,被中国证监会立案调查或者被司法机关立案侦查,或者被行政处罚、判处刑罚未满六个月的;

(5)本人因涉及证券期货违法,被中国证监会行政处罚,尚未足额缴纳罚没款的,但法律、行政法规另有规定或者减持资金用于缴纳罚没款的除外;

(6)本人因涉及与本上市公司有关的违法违规,被证券交易所公开谴责未满三个月的;

(7)上市公司可能触及重大违法强制退市情形,在证券交易所规定的限制转让期限内的;

(8)法律、行政法规、中国证监会和证券交易所规则以及公司章程规定的其他情形。


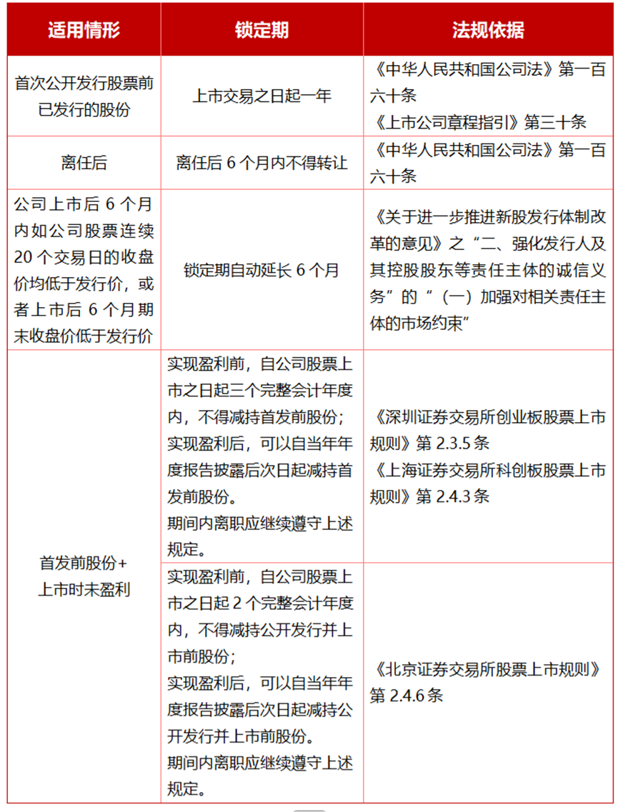
2、限售期不得减持

3、窗口期限制

根据《上市公司董事和高级管理人员所持本公司股份及其变动管理规则》第十三条规定,董事、高级管理人员在下列期间不得买卖本公司股份:

(1)上市公司年度报告、半年度报告公告前十五日内

(2)上市公司季度报告、业绩预告、业绩快报公告前五日内

(3)自可能对本公司证券及其衍生品种交易价格产生较大影响的重大事件发生之日起或者在决策过程中,至依法披露之日止;

(4)证券交易所规定的其他期间。

注意事项:

(1)如因特殊原因推迟年报、半年报公告日期的,各板块窗口期仍自原预约公告日前15日起算,北交所截止日延长至公告日;上交所截止日延长至公告前1日。

(2)公司预约定期报告披露时间后,应当及时向董事、高管及相关知情人(如财务部门、内审部门等)发出窗口期提醒邮件,提示上述主体窗口期内禁止买卖公司股票。如后续窗口期发生变化,需注意同步发出调整窗口期的邮件通知。

4、短线交易

(1)法规依据:《中华人民共和国证券法》第四十四条

(2)具体行为:将其持有的该公司的股票或者其他具有股权性质的证券在买入后六个月内卖出,或者在卖出后六个月内又买入。

(3)涉及对象:董事、高管及其配偶、父母、子女持有的及利用他人账户持有的股票或者其他具有股权性质的证券。

注意:《关于短线交易监管的若干规定》第四条已明确卖出身份一端说,即买入时不具备特定身份但卖出时具备的,也应当遵守短线交易相关要求。

(4)计算时点:最后一笔同向交易到下一笔反向交易之间应当间隔六个月。

(5)收益收回:由此所得收益归该公司所有,公司董事会应当收回其所得收益。

5、回购股份

上市公司因为维护公司价值及股东权益所必需实施回购股份的,其董事、高管自公司首次披露回购股份事项之日起至披露回购结果暨股份变动公告期间,不得直接或者间接减持本公司股份。

(四)减持额度限制事项

1、任职额度限制

董事、高管就任时确定的任职期间和任期届满后6个月内,每年转让的股份不得超过其所持有本公司股份总数的25%,因司法强制执行、继承、遗赠、依法分割财产等导致股份变动的除外。董事、高管所持本公司股份不超过1,000股的,可以一次全部转让,不受前述比例限制。

董事、高管在任期届满前离职的,在离职半年内不得减持股份,在剩余未满任期及任期满后的半年内仍需遵守每年减持不得超过25%的比例要求。

注意事项:计算基数与可转让数量规则

(1)基数计算:以上年末其所持有的本公司股份总数为基数,计算其可转让股份的数量。

(2)新增股份处理:所持本公司股份年内增加的,新增无限售条件的股份当年可转让25%,新增有限售条件的股份计入次年可转让股份的计算基数。

(3)权益分派影响:因上市公司年内进行权益分派导致董事、高管所持本公司股份增加的,可同比例增加当年可转让数量。

2、离婚分割减持限制

上市公司董事、高管因离婚分割股份后进行减持的,股份过出方、过入方在该董事、高管就任时确定的任期内和任期届满后6个月内,各自每年转让的股份不得超过各自持有的上市公司股份总数的25%,并应当持续共同遵守关于董事、高管减持的规定。

3、如董高为持有首发前股份的特定股东

(1)通过集中竞价交易方式减持股份

在任意连续90日内,减持股份的总数不得超过公司股份总数1%(北交所首发前股东无需遵守)。

(2)通过大宗交易方式减持股份

在任意连续90日内,减持股份的总数不得超过公司股份总数的2%(北交所首发前股东无需遵守),受让方在受让后6个月内,不得转让所受让的股份。

(3)通过协议转让方式减持股份

单个受让方的受让比例不得低于公司股份总数的5%。受让方在受让后6个月内不得减持其所受让的股份。

(五)信息披露事项

1、通过集中竞价交易、大宗交易方式减持股份,应当在首次卖出股份的15个交易日前向交易所报告并披露减持计划,每次披露的减持时间区间不得超过3个月

公告格式:

(1)《深圳证券交易所上市公司自律监管指南第2号——公告格式:股份变动类第5号上市公司股东及董事、高级管理人员减持股份预披露公告格式》

(2)《深圳证券交易所创业板上市公司自律监管指南第2号——公告格式:第37号上市公司股东及董事、高级管理人员减持股份预披露公告格式》

(3)《上海证券交易所上市公司自律监管指南第1号——公告格式:第四十八号上市公司股东及董事、高管减持股份计划、进展、结果公告》

(4)《科创板上市公司自律监管指南第3号——日常信息披露:第二十一号科创板上市公司股东及董事、高管减持股份计划、进展、结果公告》

(5)《北京证券交易所上市公司持续监管临时公告格式模板:第52号上市公司股东减持股份预披露/结果公告格式模板》

2、根据《北京证券交易所上市公司持续监管指引第8号——股份减持》第四条规定,拟在3个月内通过集中竞价交易减持股份的总数超过公司股份总数1%的,还应当在首次卖出的30个交易日前预先披露减持计划。

3、特殊披露事项

(1)董事、高管因离婚等拟分配股份的,应当及时(两个交易日内)披露相关情况。

(2)董事、高管所持股份被人民法院通过证券交易所集中竞价交易、大宗交易方式强制执行的,应当在收到相关执行通知后2个交易日内予以披露。披露内容应当包括拟处置股份数量、来源、减持方式、时间区间等。

二、减持实施期间(减持计划披露后至计划届满)

本阶段核心目标为合规执行减持计划,及时披露减持进展及权益变动(如需),时点覆盖减持计划启动日至计划届满日。

(一)减持主体关注事项

1、严格按减持计划执行:在披露的时间、数量、方式实施减持,不得擅自变更减持方案。

2、每日报送减持交易数据:减持期间每日向公司董办报送减持明细,如减持时间、减持方式、减持数量、成交金额、剩余可减持数量等信息,确保数据真实、准确、完整。

3、配合信息披露与文件签署:若触及持股比例变动等披露节点,及时配合公司签署相关文件,履行信息披露义务。

4、避免违规交易行为:不得在窗口期、内幕信息敏感期内减持,不得触发短线交易。

(二)上市公司关注事项

1、每日监测与台账更新:通过减持主体反馈的交易情况,实时更新减持台账,核对减持数量、比例是否符合交易限制(如90天内集中竞价不超1%、大宗交易不超2%)。

2、额度与节点动态预警:与董事、高管保持密切沟通,针对减持主体的额度限制(如董事、高管每年25%可转让额度等)、持股比例变动节点(如5%、1%整数倍)设置预警线,提前向减持主体发送额度预警提醒,并充分提醒节点前后能否减持等操作细节。

3、根据法规及时披露:如涉及权益变动披露事项,应当提前准备告知函等文件。按时完成减持主体签字及公告文件准备工作,及时履行信息披露义务。

4、敏感期间再次提醒与管控:减持期间如涉及定期报告窗口期、重大事项筹划期等新增敏感时期,及时通过邮件、短信或者书面等方式向减持主体发出交易提醒,并留存提醒记录。

(三)信息披露事项

1、在规定的减持时间区间内,上市公司发生高送转、并购重组等重大事项的,已披露减持计划但尚未披露减持计划完成公告的董事、高管应当同步披露减持进展情况,并说明本次减持与前述重大事项的关联性

2、董事、高管在上市公司首次披露回购股份事项之日起至披露回购结果暨股份变动公告前一日买卖本公司股票的,应当及时向公司报告买卖情况及理由,由公司在回购结果暨股份变动公告中披露

3、权益变动事项

(1)持有5%以上权益的股东及其一致行动人持股变动1%

① 信披时点:股东及其一致行动人拥有权益的股份达到一个上市公司已发行股份的5%后,其拥有权益的股份占该上市公司已发行股份的比例每增加或者减少1%时(占该上市公司已发行股份的比例触及1%的整数倍时,如从11.6%减持至11%时)。

② 信披规则:应当在该事实发生的次日通知该上市公司,并予公告

③ 公告格式:

●《深圳证券交易所上市公司自律监管指南第2号——公告格式:股份变动类第7号上市公司5%以上股东持股变动1%的公告格式》

●《深圳证券交易所创业板上市公司自律监管指南第2号——公告格式:第42号上市公司5%以上股东持股变动1%的公告格式》

●《上海证券交易所上市公司自律监管指南第1号——公告格式:第四十六号权益变动相关提示性公告》之“1.投资者及其一致行动人权益变动触及1%刻度的提示性公告”

●《科创板上市公司自律监管指南第3号——日常信息披露:第十九号权益变动相关提示性公告》之“1.投资者及其一致行动人权益变动触及1%刻度的提示性公告”

(2)股东及其一致行动人持股达5%

① 信披时点:拥有权益的股份达到一个上市公司已发行股份的5%时(如从6%减持至5%)。

② 信披规则:应当在该事实发生之日起3个交易日内(3日的起算日为事实发生当日)编制简式权益变动报告书,向中国证监会、证券交易所提交书面报告,通知上市公司并履行公告义务。

③ 交易限制:事实发生之日起至公告日(含事实发生之日和公告日当日),不得再行买卖该上市公司的股票。

④ 公告格式:

●《公开发行证券的公司信息披露内容与格式准则第15号——权益变动报告书》

●《上海证券交易所上市公司自律监管指南第1号——公告格式:第四十六号权益变动相关提示性公告》之“2.上市公司关于股东权益变动的提示性公告”

●《科创板上市公司自律监管指南第3号——日常信息披露:第十九号权益变动相关提示性公告》之“2.科创板上市公司关于股东权益变动的提示性公告”

●《公开发行证券的公司信息披露内容与格式准则第55号——北京证券交易所上市公司权益变动报告书》

(3)持有5%以上权益的股东及其一致行动人持股变动5%

① 信披时点:股东及其一致行动人拥有权益的股份达到一个上市公司已发行股份的5%后,通过证券交易所的证券交易,其拥有权益的股份占该上市公司已发行股份的比例每增加或者减少5%(占该上市公司已发行股份的比例触及5%的整数倍,如从18%减持至15%);

② 信披规则:应当在该事实发生之日起3个交易日内(起算日为事实发生当日)披露简式权益变动报告书;

③ 交易限制:在事实发生之日起至公告后3个交易日内(含事实发生当日,3日的起算为公告日的次一交易日),不得再行买卖该上市公司的股票。

(4)被动触及或者跨越5%及1%、5%的整数倍的披露

因上市公司增发股份、减少股本等上市公司股本变化导致持股比例被动触及或者跨越5%及1%、5%的整数倍,股东无需履行报告、公告和限售义务。上市公司应当在相关股本变动公告中披露投资者及其一致行动人被动触及披露标准的情况。

注意:触及5%及5%的整数倍、1%的整数倍等具体持股比例的“触及”,取值范围为该持股比例的前后一手。

三、减持完成后阶段(计划实施完毕/届满至后续合规收尾)

本阶段核心目标为完成减持结果信息披露,整理全套底稿归档,时点覆盖减持计划实施完毕/届满后2个交易日内。

(一)减持主体关注事项

1、及时告知减持结果:在已披露的减持计划时间区间内的,如减持计划实施完毕或者时间届满当日,向公司提交减持结果书面报告或告知函,说明实际减持数量/比例、成交均价等信息。

2、配合完成结果披露:及时签署公司涉及的减持结果公告需提交的报备文件,配合公司履行信息披露义务。

(二)上市公司关注事项

1、及时披露减持结果公告:股东减持计划即将实施完毕/届满前与股东保持密切沟通,在2个交易日内向证券交易所报告并披露减持结果公告,明确减持计划披露情况、实际执行情况、存在差异的原因(如适用)等。

2、台账与资料归档:将本次减持计划相关告知函、公告、台账等资料统一归档,以备中国证监会、证券交易所后续核查。

(三)公告格式

1、《深圳证券交易所上市公司自律监管指南第2号——公告格式:股份变动类第4号上市公司股东减持股份实施情况公告格式》

2、《深圳证券交易所创业板上市公司自律监管指南第2号——公告格式:第29号上市公司股东减持股份实施情况公告格式》

3、《上海证券交易所上市公司自律监管指南第1号——公告格式:第四十八号上市公司股东及董事、高管减持股份计划、进展、结果公告》

4、《科创板上市公司自律监管指南第3号——日常信息披露:第二十一号科创板上市公司股东及董事、高管减持股份计划、进展、结果公告》

5、《北京证券交易所上市公司持续监管临时公告格式模板:第52号上市公司股东减持股份预披露/结果公告格式模板》

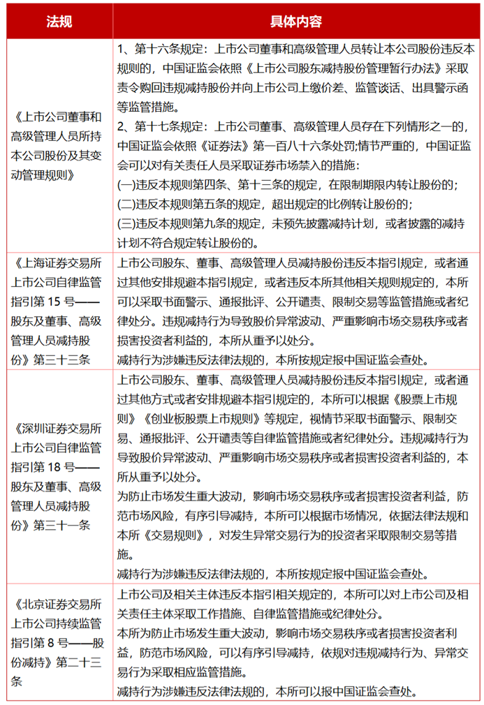
四、减持不合规的处罚后果

本文为外部共创用户投稿

发表回复

您的邮箱地址不会被公开。 必填项已用 * 标注

关于我们

联系方式

关注我们

Copyright ©2021-2026  云股智联(上海)信息技术有限公司 All Rights Reserved.  

沪ICP备 2025152376号

减持网

在线小助手

2026-05-26 12:19:02

Hi, 有什么需要帮助的吗?

您的留言我们已经收到,我们将会尽快跟您联系!
取消
开启在线咨询