限制性股票、股票期权、员工持股计划系列规则梳理对比
限制性股票、股票期权、员工持股计划系列规则梳理对比

限制性股票、股票期权、员工持股计划系列规则梳理对比

股权激励与员工持股计划是上市公司吸引与保留核心技术(业务)骨干、激发员工积极性、提升公司经营业绩的重要机制,是董事、高管与核心骨干薪酬的重要组成,也是上市公司市值管理的重要工具。其中,常用的股权激励工具包括限制性股票、股票期权;当前常见的员工持股计划包括股份来源于回购+价格打折的员工持股计划、股份来源于二级市场购买+提取激励基金的员工持股计划等

上市公司实施股权激励所依据的核心法规为《上市公司股权激励管理办法》(以下简称“《管理办法》”),实施员工持股计划所依据的核心法规为《关于上市公司实施员工持股计划试点的指导意见》(以下简称“《指导意见》”)。

接下来,本文将基于《管理办法》《指导意见》及交易所指引的有关规定,对限制性股票、股票期权、员工持股计划的核心规则进行详细梳理对比。

一、核心概念

上市公司授予激励对象限制性股票,包括下列类型:

(一)激励对象按照股权激励计划规定的条件,获得的转让等部分权利受到限制的本公司股票,即第一类限制性股票

(二)符合股权激励计划授予条件的激励对象,在满足相应获益条件后分次获得并登记的本公司股票,即第二类限制性股票

注:第二类限制性股票仅适用于科创板、创业板上市公司。

股票期权是指上市公司授予激励对象在未来一定期限内以预先确定的条件购买本公司一定数量股份的权利。

员工持股计划是指上市公司根据员工意愿,通过合法方式使员工获得本公司股票并长期持有,股份权益按约定分配给员工的制度安排。

二、参加对象


股权激励的激励对象包括:

1、上市公司董事、高级管理人员(含外籍);

2、核心技术人员或者核心业务人员(含外籍);

3、公司认为应当激励的对公司经营业绩和未来发展有直接影响的其他员工。


股权激励的激励对象不包括:

1、上市公司独立董事、监事(如有);

2、(深主板、沪主板)单独或合计持有上市公司5%以上股份的股东或实际控制人及其配偶、父母、子女;

3、《管理办法》第八条规定不得成为激励对象的情形:
(1)最近12个月内被证券交易所认定为不适当人选;
(2)最近12个月内被中国证监会及其派出机构认定为不适当人选;
(3)最近12个月内因重大违法违规行为被中国证监会及其派出机构行政处罚或者采取市场禁入措施;
(4)具有《中华人民共和国公司法》规定的不得担任公司董事、高级管理人员情形的;
(5)法律法规规定不得参与上市公司股权激励的;
(6)中国证监会认定的其他情形。


员工持股计划的参加对象包括:

根据《指导意见》相关规定,员工持股计划的参加对象为公司员工,包括管理层人员。独立董事不可参与员工持股计划。

三、股票、资金来源

四、持股方式、持股规模

五、授予/行权价格


限制性股票的授予价格:

上市公司在授予激励对象限制性股票时,应当确定授予价格或授予价格的确定方法。授予价格不得低于股票票面金额,且原则上不得低于下列价格较高者:

1、股权激励计划草案公布前1个交易日的公司股票交易均价的50%;

2、股权激励计划草案公布前20个交易日、60个交易日或者120个交易日的公司股票交易均价之一的50%。

注:科创板、北交所的定价基准为上述四个价格的最高者。


股票期权的行权价格:

上市公司在授予激励对象股票期权时,应当确定行权价格或者行权价格的确定方法。行权价格不得低于股票票面金额,且原则上不得低于下列价格较高者:

1、股权激励计划草案公布前1个交易日的公司股票交易均价;

2、股权激励计划草案公布前20个交易日、60个交易日或者120个交易日的公司股票交易均价之一。

注:科创板、北交所的定价基准为上述四个价格的最高者。

上市公司采用其他方法确定行权价格的,应当在股权激励计划中对定价依据及定价方式作出说明。

上市公司未按照上述定价原则,而采用其他方法确定限制性股票授予价格或股票期权行权价格的,应当聘请独立财务顾问,对股权激励计划的可行性、是否有利于上市公司的持续发展、相关定价依据和定价方法的合理性、是否损害上市公司利益以及对股东利益的影响发表专业意见。


员工持股计划的认购价格:

1、回购股份:定价方式灵活,实践中可按市价一定折扣(一般不低于五折)

2、二级市场购买:二级市场实际购买价格

3、认购向特定对象发行股票:向特定对象发行价

六、时间安排

七、业绩考核要求

股权激励的业绩考核要求:

1、绩效考核指标包括公司业绩指标和激励对象个人绩效指标。相关指标应当客观公开、清晰透明,符合公司的实际情况,有利于促进公司竞争力的提升。

2、上市公司同时实行多期股权激励计划的,各期激励计划设立的公司业绩指标应当保持可比性,后期激励计划的公司业绩指标低于前期激励计划的,上市公司应当充分说明其原因与合理性。

员工持股计划的业绩考核要求:

《指导意见》中未对员工持股计划设置业绩考核指标做出明确规定,实践中往往需要根据员工持股计划方案实质情况进行约定。

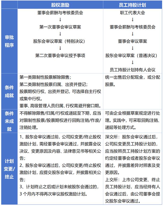
八、实施流程

九、税务处理

股权激励的激励对象包括:

第一类限制性股票:应纳税所得额=(登记日股票市价+解禁日股票市价)÷2×解禁股票份数-被激励对象实际支付的资金总额×(本批次解禁股票份数÷被激励对象获取的限制性股票总份数)

第二类限制性股票:应纳税所得额=(归属日市价-授予价格)×归属数量

股票期权:应纳税所得额=(行权日股票市价-行权价)×股票数量


股权激励应纳税额计算公式:

应纳税额=股权激励收入×适用税率-速算扣除数


员工持股计划税务处理:

目前,关于员工持股计划个税政策的规定尚未明确,不同地区地方税局的个税计算方式有差异,建议在纳税义务产生前公司与当地税局沟通确认。

限制性股票、股票期权与员工持股计划作为主流的长期激励工具,各有其独特的制度设计与战略侧重。企业可基于自身战略需求与所处行业特征的情况,结合对激励对象管理或激励的需求,灵活地组合与运用这些工具,进而设计出真正能驱动企业可持续发展的长效激励机制,激发管理层、员工提升上市公司价值的主动性和积极性。

发表回复

您的邮箱地址不会被公开。 必填项已用 * 标注

关于我们

联系方式

关注我们

Copyright ©2021-2026  云股智联(上海)信息技术有限公司 All Rights Reserved.  

沪ICP备 2025152376号

减持网

在线小助手

2026-04-16 07:07:05

Hi, 有什么需要帮助的吗?

您的留言我们已经收到,我们将会尽快跟您联系!
取消
开启在线咨询